Novo Projeto Pedagógico do Curso de Graduação em Biomedicina - Bacharelado
Novo Projeto Pedagógico do Curso de Biomedicina deverá ser implementado no segundo semestre letivo de 2022.
Ferramentas Pessoais
Novo Projeto Pedagógico do Curso de Biomedicina deverá ser implementado no segundo semestre letivo de 2022.
Currículo Vigente:
Projeto Pedagógico
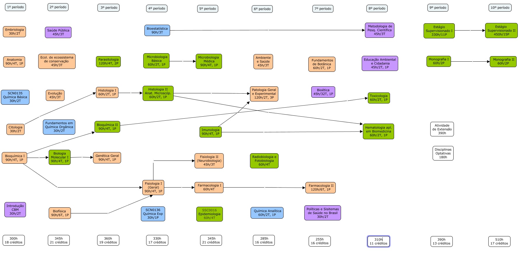
Fluxograma das Disciplinas
Novo Projeto Pedagógico
Antigo Currículo:
Quadro de Disciplinas
Disciplinas para 2022.1
Disciplinas para o Calendário Emergencial Excepcional (CEE) :
- 2020.1
- 2020.2
- 2021.1
- 2021.2
- 2022.2
Fluxograma das Disciplinas
Projeto Pedagógico
Contato Professores
Ementário
Biomedicine Course Descriptions
Comissões
Núcleo Docente Estruturante
(NDE)
Comissão de Matrícula
Revalidação de Diploma
Comissão Interna de
Avaliação de Curso (CIAC)
Oportunidades de
Emprego/Estágio
Calendário Acadêmico da Graduação