Seguimiento
PPGENF ha venido realizando esfuerzos sistemáticos, anualmente, para monitorear a los egresados con el fin de incrementar y mejorar la recolección de datos, permitiendo también la agregación con los resultados de la autoevaluación, con el fin de apoyar la planificación estratégica para el avance del Programa.
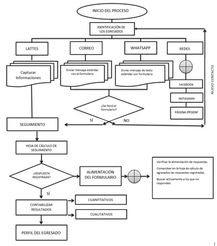
La Comisión de Seguimiento de Egresados es el encargado de definir el diagrama de flujo de captación de información, seguimiento y análisis del perfil del egresado. Otras acciones de vinculación y relación del PPGENF con egresados se realizan a través de la participación en eventos, cursos, alianzas de mentoría en trabajos de finalización de cursos, entre otros.
Las estrategias de captación de datos de seguimiento son las siguientes: formulario online, contactos por correo electrónico y aplicación de mensajería instantánea, convocatoria en la red social del Programa y consulta del currículum Lattes de los egresados.
El diagrama de flujo de seguimiento se puede consultar a continuación y los resultados del seguimiento se pueden consultar en los Reportes de Datos enviados del Coleta – Plataforma Sucupira.
____________________________________________________
PPGENF | Programa de Posgrado en Enfermería Unirio
2021 © PPGENF Desarrollado con Plone por Renato Mauro