Portal UnirioGuia Telefônico Contatos
Você está aqui: Página Inicial / Novo Projeto Pedagógico do Curso de Graduação em Biomedicina - Bacharelado

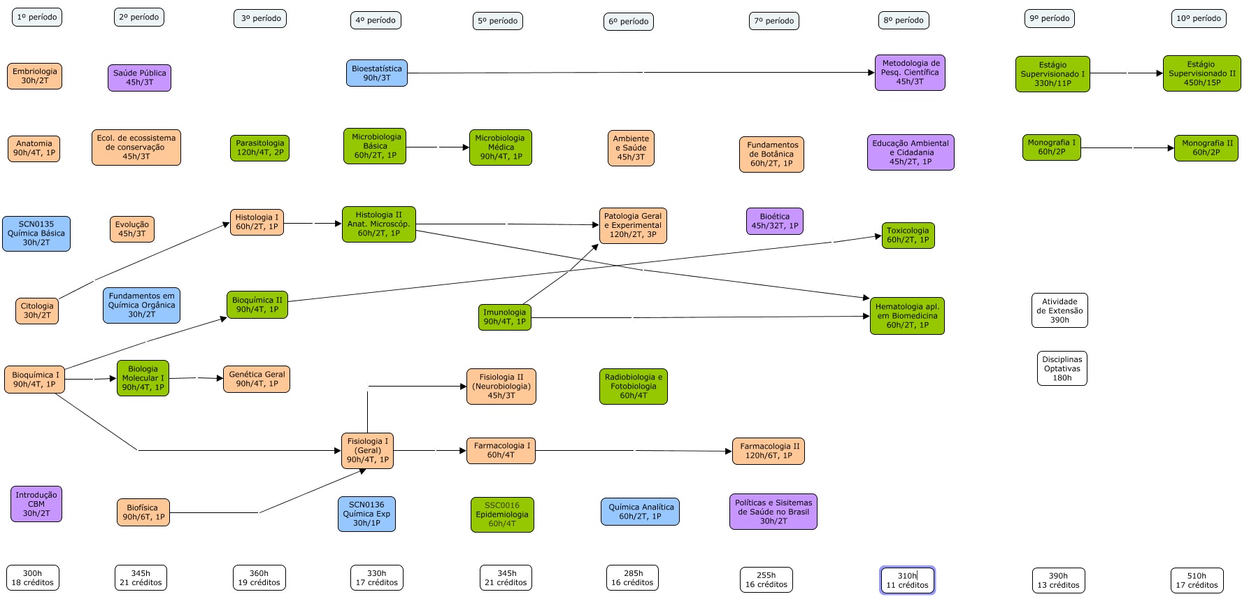
Novo Projeto Pedagógico do Curso de Graduação em Biomedicina - Bacharelado

Novo Projeto Pedagógico do Curso de Biomedicina deverá ser implementado no segundo semestre letivo de 2022.