Portal UnirioGuia Telefônico Contatos
Você está aqui: Página Inicial

CEAD

  

 

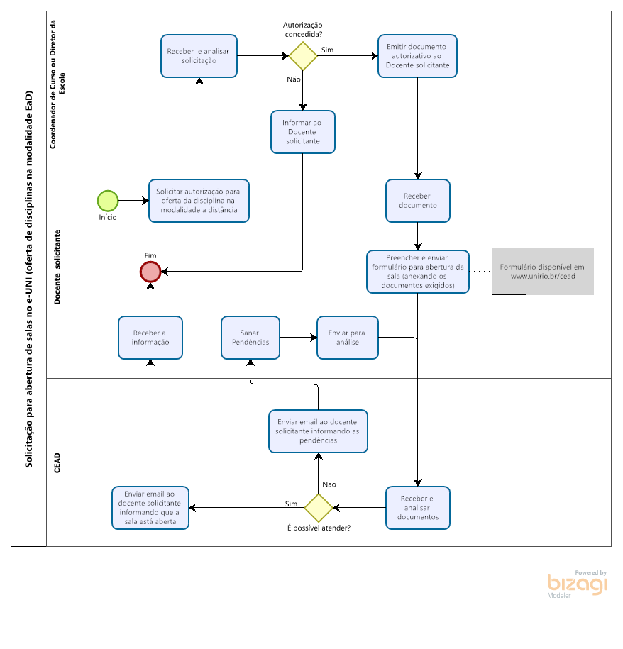
Fluxograma de abertura de sala no e-Uni.

________________________________________________________

 

A Coordenadoria de Educação a Distância (CEAD) é o órgão responsável por assegurar, assessorar, apoiar e incentivar ações em nível de ensino, pesquisa e extensão que se caracterizem pela modalidade a distância e semipresencial. A CEAD teve sua criação aprovada pelo Reitor Sérgio Luis Magarão em 17 de março de 1994, através da Resolução nº 1168 e, no seu início, ficou vinculada ao então Centro de Ciências Humanas (atual Centro de Ciências Humanas e Sociais). Na mesma Resolução, foi aprovado o Projeto de Educação a Distância da Unirio. No ano de 2005, foi alterada a subordinação da CEAD do Centro de Ciências Humanas para a Reitoria desta Universidade (Resolução 2577 de 25 de outubro de 2004). Três anos depois, em 15 de setembro de 2008, é aprovada a Ordem de Serviço GR 01 que normatiza o funcionamento da CEAD que passa a denominar-se Coordenação de Educação a Distância. Durante todos esses anos, a educação a distância na Unirio desenvolveu-se, assim como todos os outros setores da educação, conforme as políticas nacionais que lhe ordenavam o funcionamento e financiamento. Hoje, com a participação no Consórcio do Centro de Educação Superior a Distância do Estado do Rio de Janeiro (Cederj) na Universidade Aberta do Brasil (UAB) oferecemos cursos em nível de graduação e pós-graduação lato sensu, além de atuar em diferentes instâncias que envolvem a educação a distância.

Atualmente, a CEAD tem como finalidades:

I) Socializar o conhecimento e a profissionalização nas diversas áreas

II) Democratizar o acesso ao ensino superior oferecido pela

III) Proporcionar a melhoria da qualidade do ensino na Universidade do saber Universidade e permanência nele

A CEAD ATUA:

Como a unidade responsável pelo planejamento, orientação, supervisão e avaliação de todos os programas ou atividades da Universidade que utilizem a modalidade a distância. E como unidade corresponsável pela implantação, implementação, expansão, coordenação e supervisão de todos os cursos a distância oferecidos pela Universidade, em quaisquer níveis, programas, modalidades, categorias ou tipos. Tendo em vista essas diretrizes, a CEAD procura atuar em parceria com aqueles que desenvolvem os empreendimentos na modalidade a distância.

COMO ESTABELECER A PARCERIA?

Procurar a CEAD e elaborar em conjunto projetos acadêmicos baseados na modalidade a distância. Em seguida, as parceiras encaminham às Pró-Reitorias competentes (projeto interno) ou às agências de fomento (financiamento). As parceiras também executam, acompanham e avaliam as ações dos projetos. É importante estabelecer ações no sentido de democratizar os resultados em espaços/práticas de disseminação e divulgação científica. Ver Ordem de Serviço GR nº 01 de 15 de setembro de 2008.

 

Equipe:

Leonardo Villela de Castro (Coordenador)

André Luiz Olivieri 

Daniela Molisani 

Elisabeth da Silva Guedes

Fabio Soares 

Gustavo Livramento

Kátia Barbosa Moreira Salles

Luiz Fernando Valle 

Thiago Jaime dos Santos 

_______________________________________________________________

Coordenação de Educação a Distância (CEAD)

Email: cead@unirio.br

 Telefone :  2542-6846

 Avenida Rio Branco, 135 - 12º andar

 CEP: 20040-006