Portal UnirioGuia Telefônico Contatos
Você está aqui: Página Inicial / Manual da Seção de Modelagem de Processos / Fluxo da Seção de Modelagem de Processos

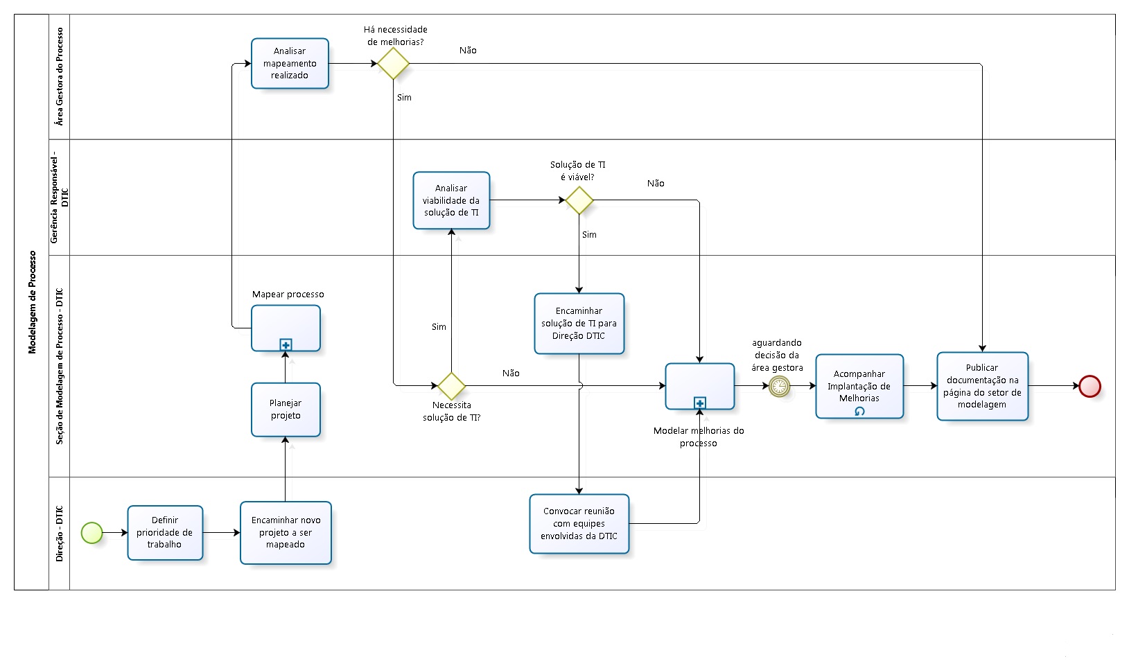
Fluxo da Seção de Modelagem de Processos

O fluxo completo com as descrições das etapas está disponível no Manual da Seção de Modelagem de Processos
Fluxo da Seção de Modelagem de Processos
Imagem no tamanho completo: 163 KB | Visualizar imagem Visão Baixar imagem Download