Acompanhamento

O PPGENFBIO envida esforços sistemáticos, anualmente, para o acompanhamento de egressos no intuito de aumentar e melhorar a captação de dados, possibilitando também a agregação com os resultados da autoavaliação, de modo a subsidiar planejamentos estratégicos para o avanço do Programa.
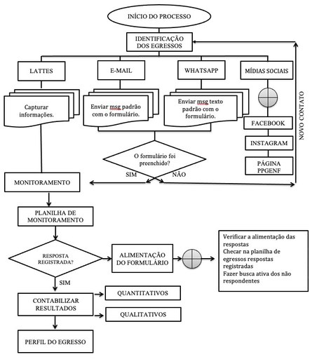
A Comissão de Acompanhamento de Egressos é responsável por definir o fluxograma de captação de informações, monitoramento e análise do perfil do egresso. Outras ações de vinculação e relacionamento do PPGENFBIO com os egressos são realizadas através de participação em eventos, cursos, parcerias de orientação em trabalhos de conclusão de curso, dentre outras.
As estratégias de captação de dados de acompanhamento são as seguintes: formulário online, contatos por e-mail e aplicativo de mensagens instantâneas, chamada na rede social do Programa e consulta ao currículo Lattes dos egressos.
O fluxograma do acompanhamento pode ser consultado abaixo e os resultados de acompanhamento podem ser consultados nos Relatórios de Dados Enviados do Coleta – Plataforma Sucupira.

____________________________________________________
Programa de Pós Graduação em Enfermagem Unirio
2025 © PPGENFBIO Desenvolvido com Plone por Renato Mauro












