Follow-up
PPGENF has been making systematic annual efforts to monitor postgraduates in order to increase and improve data collection. Enabling the ensemble with the auto-evaluation results, in order to support strategic planning for the program improvement.
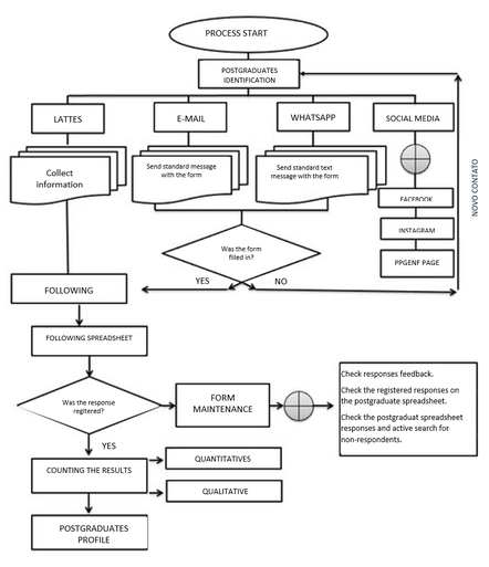
The Postgraduate follow-up Committee is responsible for defining the flowchart for collecting information, following and analyzing the postgraduate's profile. Other PPGENF actions concerning postgraduates are carried out through participation in events, courses, mentoring partnerships in the final bachelor paper, among others.
The follow-up data collecting strategies are as follows: online form, e-mail contacts, and instant messaging apps, calling on the Program's social network, and consultation on the postgraduates' Lattes curriculum (Lattes platform is a virtual curriculum system created and maintained by the Brazilian National Council for Scientific and Technological Development). The follow-up flowchart can be consulted below, and the follow-up are available in the Data Sent Reports on Sucupira Platform (a platform for the graduate education evaluation in Brazil).

____________________________________________________
PPGENF | Unirio Postgraduate Program in Nursing
2021 © PPGENF Developed with Plone by Renato Mauro












