Portal UnirioGuia Telefônico Contatos
Você está aqui: Página Inicial / O Curso / – Currículo Vigente / Estágio e TCC / Fluxograma do TCC

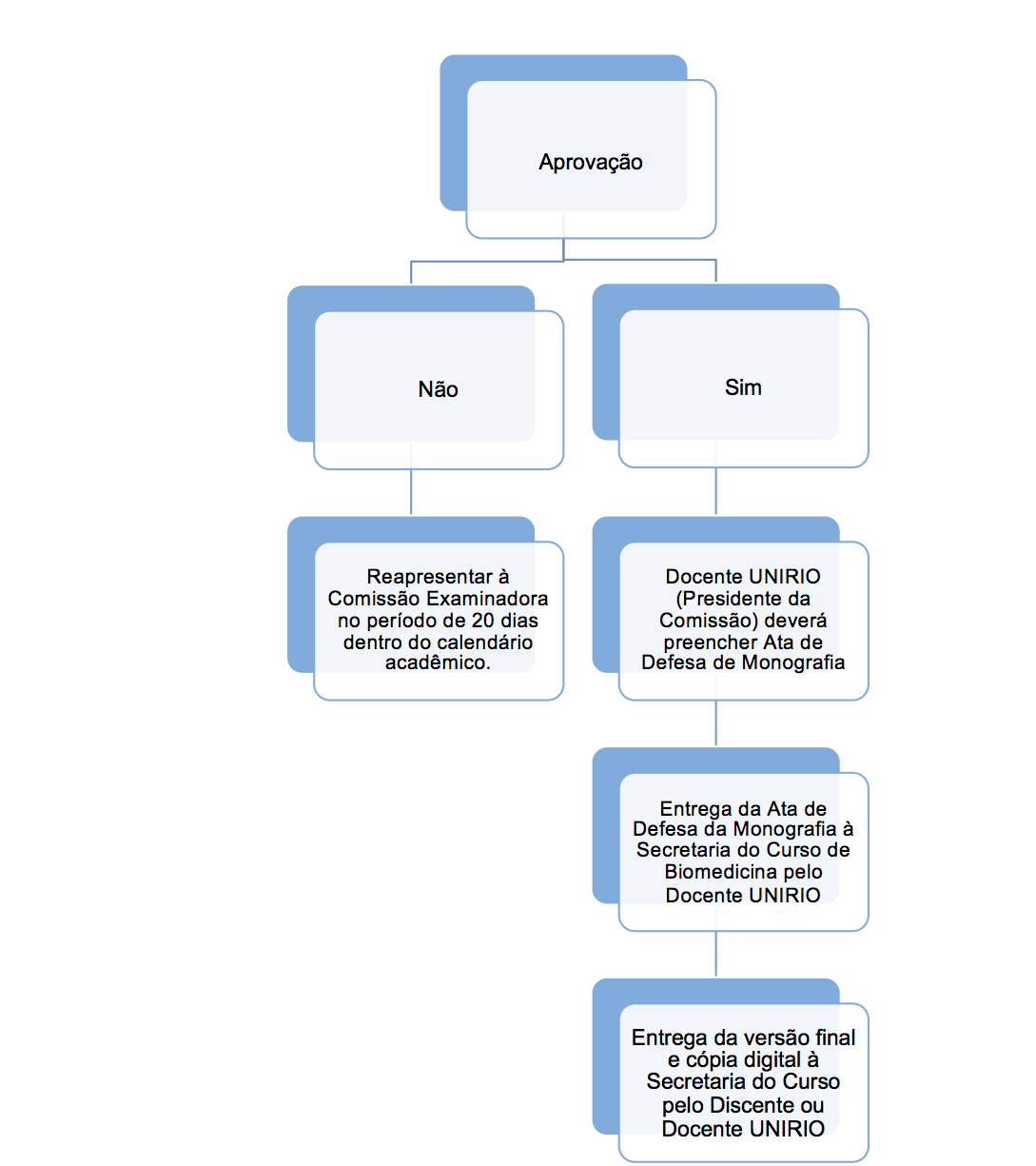
Fluxograma do TCC

Procedimento para matrícula em Monografia I e Monografia II

Fluxo Documental 

 

Monografia I (60h) é pré-requisito para o Monografia II (60h). O primeiro componente refere-se ao Projeto de Pesquisa e o segundo à elaboração da Monografia e sua defesa

 

 

Fluxo Formativo

 

Fluxo de Defesa