Portal UnirioGuia Telefônico Contatos
Você está aqui: Página Inicial / Arquivos da CEAD / Fluxograma de Abertura de salas no e-Uni

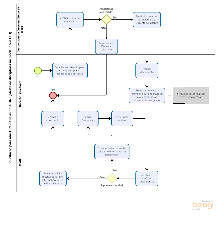
Fluxograma de Abertura de salas no e-Uni

PNG image icon Solicitação para abertura de salas no e-UNI.png — Imagem PNG, 58 KB (60369 bytes)

Navegação
Navegação