Ir para o conteúdo
0
Ferramentas Pessoais
Acessar
Ir para o conteúdo
1
Ir para o menu
2
Ir para a Busca
3
Ir para o rodapé
4
acessibilidade
|
alto contraste |
Mapa do Site
Biblioteca Central
- unirio
Sítio da Biblioteca
Busca
apenas nesta seção
Busca Avançada…
Página Inicial
Serviços aos usuários
Governança
Divulgação
Arquivos
imagens
Nossas bibliotecas
Notícias
Dina Staf_9
RenovaodeEmprstimopelainternetMaio2025.1.pdf
TUTORIALALTERAODESENHAMAIO2025..pdf
TutorialdeAcessoaosEbooksdaOvid.pdf
Portal Unirio
Guia Telefônico
Contatos
Você está aqui:
Página Inicial
/
Arquivos
/
SDA_003 Receber doacao de material
Info
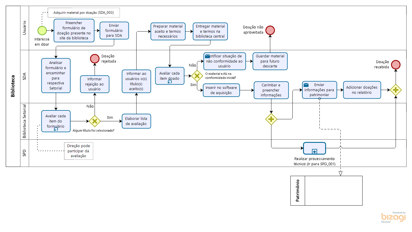
SDA_003 Receber doacao de material
Imagem no tamanho completo:
64 KB
|
Visão
Download
Navegação
Lista dos recursos informacionais eletrônicos disponíveis e as vias de acesso
Configuração do acesso via Proxy pelos navegadores
Tutorial Proxy iOS
Tutorial Proxy Android
Acesso CAFe - Guia para utilização rápida
Tutorial de acesso remoto - shibboleth
Regras de uso da Sala Guilherme Figueiredo
Consulta de obras da Guilherme Figueiredo_Formulario
UNIRIO_Carta de servicos ao usuario_2-edicao Dez 2018_Excerto Biblioteca Central
Instrucoes de solicitacao de ficha catalografica
GED Web - Passo a passo
Manual GEDWeb - Target
Guia do usuário 2019
Organograma Sistema de Bibliotecas
politica-de-acesso-aberto-a-informacao-tecnico-cientifica-e-aos-dados-de-pesquisa
Politica de Formacao e Desenvolvimento do Acervo do Sistema de Bibliotecas da UNIRIO -Minuta
MINUTA_nova versao _Plano de Contingencia do Sistema de Bibliotecas da Unirio versao final
Plano_atualizado_novembro_2021_assinado
Procedimentos para o bom funcionamento das bibliotecas da UNIRIO
DIRETRIZES DO PORTAL DE PERIODICOS DA UNIRIO
Regimento Interno
Minuta Regimento Interno
Diretrizes para atribuicao do DOI aos periodicos no Portal de Periodicos da UNIRIO
Politica Utilizacao Midias Sociais
REGULAMENTO DE USO DA SALA MULTIMIDIA
Normas de Uso do Laboratorio Eterna
Informativo BIBLIOECO 2018
BiblioEco2_final1.pdf
Relatório de Gestão - 2021
Relatório de Gestão - 2020
Relatório de Gestão - 2019
Relatório de Gestão - 2018
Relatório de Gestão BC - 2017
Relatório de Gestão BC - 2016
Relatório de Gestão BC - 2015
Empréstimo tablet
Formulario de solicitacao de doacao_UNIRIO
Termo de Doacao de Material Informacional
Formulario de solicitacao de doacao_UNIRIO
SDA_003 Receber doacao de material
Tutorial de acesso e uso do Portal de Periódicos
Formato PDF/A
Catálogo On-line do Sistema de Bibliotecas da Universidade Federal do Estado do Rio de Janeiro - UNIRIO
Tutorial renovação empréstimo via terminal web
Tutorial de acesso ao Catálogo On-line: Coleção Memória da Biblioteca Setorial de Enfermagem e Nutrição da UNIRIO
Manual Gedweb elaborado pela equipe
Manual Gedweb elaborado pela Target
TutorialdeacessoremotoaoPortalCapesconvertido.pdf
TutorialLectioAtheneu_Zahar.pdf
TutorialEBSCO.pdf
TutorialPSBE..pdf
TutorialOvid.pdf
TreinamentoPrimalPicturesatualizado.pptx.pdf
ManualdeTCCBCUNIRIO.pdf
ElaboracaodeReferenciasBibliograficas_FormatoVancouver_2016.pdf
TutorialMendeley_2020.pdf
TreinamentoEndNotecompleto.pdf
TutorialZotero_2020.pdf
copy2_of_GedWeb_site_setembro2.pdf
copy_of_ManualdoUsuarioGEDWeb.pdf
Jogral Rachel de Queiroz
Programa de coordenação do Livro e Leitura
Política de Formação e Desenvolvimento do Acervo do Sistema de Bibliotecas da UNIRIO (Minuta)
Regulamento para Utilização do Laboratório Airton Young
Paixão de Ler vozes do nordeste (p.1 à 20)
Paixão de Ler vozes do Nordeste (p. 21 à 38)
Paixão de ler Braguinha (p.18 à 25)
Paixão de ler Braguinha ( capa à p.17)
Paixão de ler Jogra Rachel de Queiroz
Paixão de ler Ary Barroso
Paixão de ler crônicas do Rio (capa à p. 8)
Paixão de Ler Fernando Sabino (capa à p 15)
Paixão de Ler Machado (capa à p. 17)
Paixão de ler Machado (18 à 25)
Paixão de Ler Rachel de Queiroz (capa á p.17)
Paixão de ler Rachel de Queiroz ( p. 17 à 24)
Paixão de Ler Vozes do Nordeste ( p.1 á 20)
Paixão de ler Vozes do Nordeste ( 21 à 38)
Cartões de eventos Um Imaginário Livro e Leitura
Serie Informar n1 Apresentação de trabalhos Acadêmicos ( p. 1 à 15)
Serie Informar n 1 Apresentação de Trabalhos Acadêmicos (p. 16 à 34)
Serie Informar n1 Apresentação de Trabalhos Acadêmicos (p. 35 à 37)
Serie Informar n 4 Referencias Bibliográficas (capa à p. 17)
Serie Informar n 4 Referencias Bibliográficas ( p. 18 á 37)
Serie Informar n 4 Referencia Bibliográficas (p 38 á 57)
Serie Informar n 4 Referencias Bibliográficas (p.58 à 77)
Serie Informar referencias Bibliográficas ( p.78 à 99)
Serie Informar n 4 Referencias Bibliográficas (p.98 à 107)
Política de Empréstimo do Sistema de Bibliotecas da UNIRIO
Proposta de alteração do Regimento da Biblioteca Central da UNIRIO (Minuta - 2023)
Organograma Biblioteca Central 2023
A biblioteca e seu papel na ciência aberta
carlos henrique apresentação dia do bibliotecario
bibliotecarios norte americanos
pamela howard
marcia valeria texto abertura
Diretrizes do Portal de Periódicos_2023
Visita virtual vídeo
Nada consta diretamente
Novo regulamento multimídia
Novo tutorial Vancouver
Catálogo Compositores Brasileiros Nascidos na Primeira Metade do Século XX - Vol. I
Catálogo círculo de arte vera janacópulos
GED WEB - Normas
Política de Processamento Documental
Ficha catalográfrica
Ficha catalográfica (correção)
TutorialRenovao.pdf
Tutorial renovação empréstimo
Catálogo Sueli Angélica do Amaral
Manual TCC 2024
Manual para elaboração e normalização de TCC 2024
TERMO ATUALIZADO DOAÇÃO
copy_of_TermoAtualizadodeDoaodeMaterialInformacional.docx
TutorialdeemissaodeNadaConstaOnline.pdf
TermoderesponsabilidadeEmprstimodetablet_2025.docx
Folderparaostabletes_web.pdf
Desenvolvido com o CMS de código aberto
Plone
Para o funcionamento do botão Alto Contraste, deve-se executar o arquivo JQuery
Para o funcionamento do botão Alto Contraste, deve-se executar o arquivo JQuery
Para o funcionamento do botão Alto Contraste, deve-se executar o arquivo JQuery