Doação
Procedimento para a realização de doação voluntária para o Sistema de Bibliotecas da UNIRIO
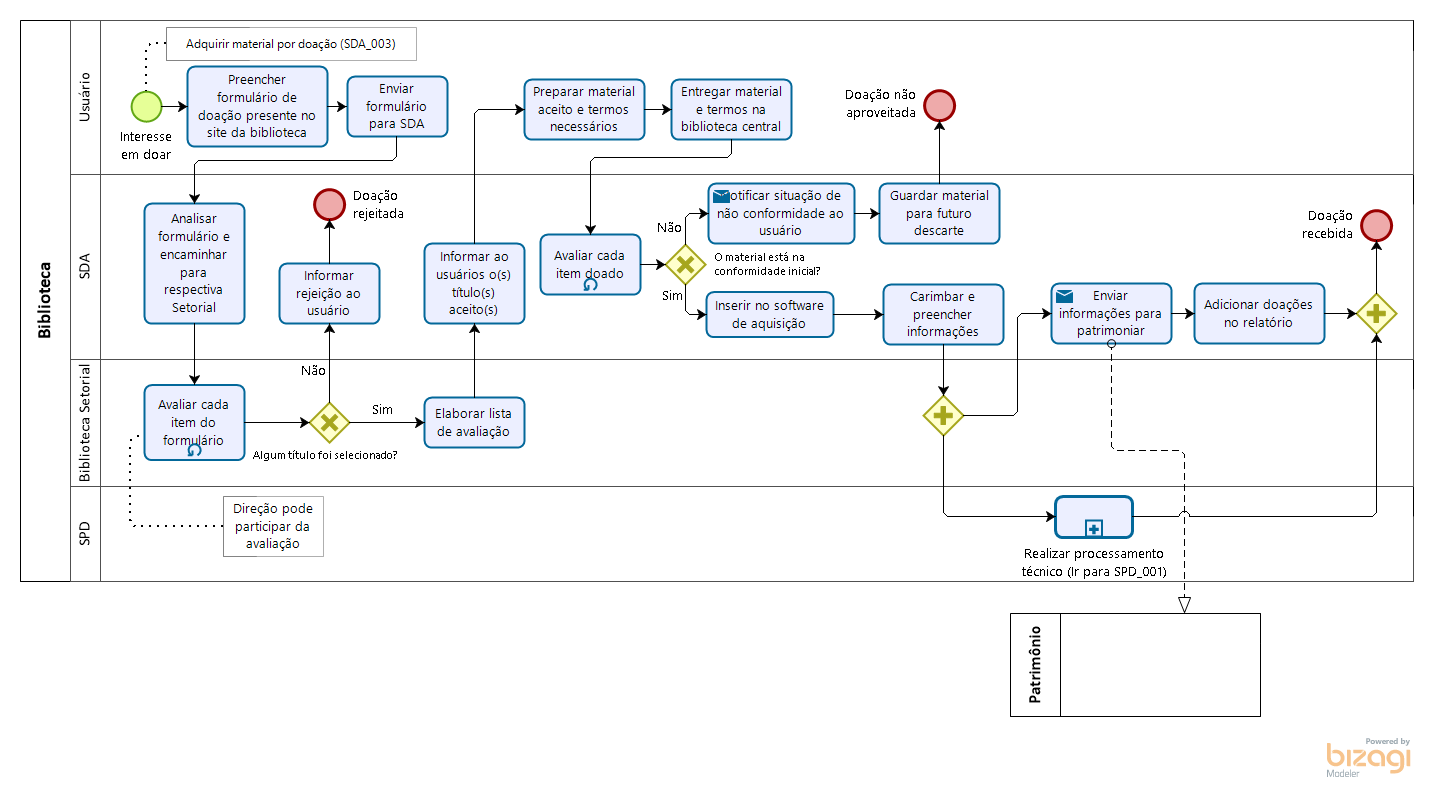
As doações ofertadas ao Sistema de Bibliotecas da UNIRIO deverão ser direcionadas ao Setor de Desenvolvimento do Acervo – SDA.
Toda doação deverá obrigatoriamente ser precedida de avaliação pelo Sistema de Bibliotecas da UNIRIO, quanto ao interesse e pertinência do material, além das condições físicas do material oferecido.
Para solicitar a doação, o interessado deverá preencher o formulário de solicitação de doação (planilha) com todas as informações cabíveis, requeridas a respeito do material informacional a ser doado.
O formulário com os itens listados, incluindo a data de publicação, informação essencial, deverá ser enviado para o e-mail do setor responsável: biblioteca.sda@unirio.br, que irá disponibiliza-lo para avaliação e seleção das bibliotecas setoriais. As avaliações serão pautadas pelos critérios da Política de Formação de Desenvolvimento do acervo.
O doador será notificado sobre o material aceito para ser incorporado ao acervo. Este deverá fazer a entrega dos itens selecionados acompanhado do Termo de Doação de material informacional, devidamente assinado, para o SDA, localizado na: Biblioteca Central da UNIRIO. Av. Pasteur, n°436, Urca, Rio de Janeiro, CEP 22290-240. Horário de atendimento desse serviço: de 9h às 16:30h de segunda a sexta-feira.
Condições essenciais:
Caso seja realizada a entrega de materiais diretamente ao SDA, sem prévia seleção, o doador deverá assinar o termo de doação. O SDA seguirá os critérios de avaliação estabelecidos na Política de Formação e Desenvolvimento do Acervo.
Não serão aceitos quaisquer tipos de exigência sobre o destino do material informacional a ser doado.
A UNIRIO não arca com custos e despesas de recebimento de doações.
OBS: Informamos que no momento, o recebimento do formulário de solicitação de doação e de doações de livros impressos e demais materiais físicos está suspenso, em função da impossibilidade física de recebermos doações. Em breve anunciaremos um canal para retirada de doação de itens não aproveitados pelas bibliotecas da UNIRIO. CASOS ESPECIAIS SERÃO ANALISADOS.
A Biblioteca agradece o interesse. Informaremos quando esta condição se alterar.
Para dúvidas, contactar o Setor de Desenvolvimento de Acervo da Biblioteca Central em biblioteca.sda@unirio.br
Documentação complementar:
Formulário de solicitação de doação
Modelo de Processo de Recebimento de Doação
Política de Formação e Desenvolvimento do acervo
