Fluxograma do TCC
Fluxo Documental
Monografia I (60h) é pré-requisito para o Monografia II (60h). O primeiro componente refere-se ao Projeto de Pesquisa e o segundo à elaboração da Monografia e sua defesa

Fluxo Formativo

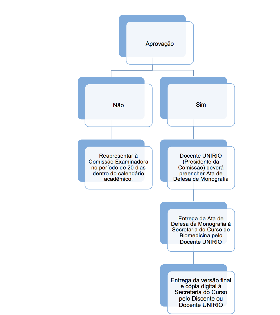
Fluxo de Defesa

Ferramentas Pessoais
Monografia I (60h) é pré-requisito para o Monografia II (60h). O primeiro componente refere-se ao Projeto de Pesquisa e o segundo à elaboração da Monografia e sua defesa



Currículo Vigente:
Projeto Pedagógico
Fluxograma das Disciplinas
Novo Projeto Pedagógico
Antigo Currículo:
Quadro de Disciplinas
Disciplinas para 2022.1
Disciplinas para o Calendário Emergencial Excepcional (CEE) :
- 2020.1
- 2020.2
- 2021.1
- 2021.2
- 2022.2
Fluxograma das Disciplinas
Projeto Pedagógico
Contato Professores
Ementário
Biomedicine Course Descriptions
Comissões
Núcleo Docente Estruturante
(NDE)
Comissão de Matrícula
Revalidação de Diploma
Comissão Interna de
Avaliação de Curso (CIAC)
Oportunidades de
Emprego/Estágio
Calendário Acadêmico da Graduação