-

Introduction
About PPGENF
Team
CAPES Score
Historical
Committees
Periodical
Tordesillas Group
Go Fair Network
The Academic Structure
Concentration Area
Research Lines and Projects
Research Groups
Curriculum Structure
Extension-Program Projects
Infrastructure
Formation
Student Teaching Internship
Demanda Social Scholarship
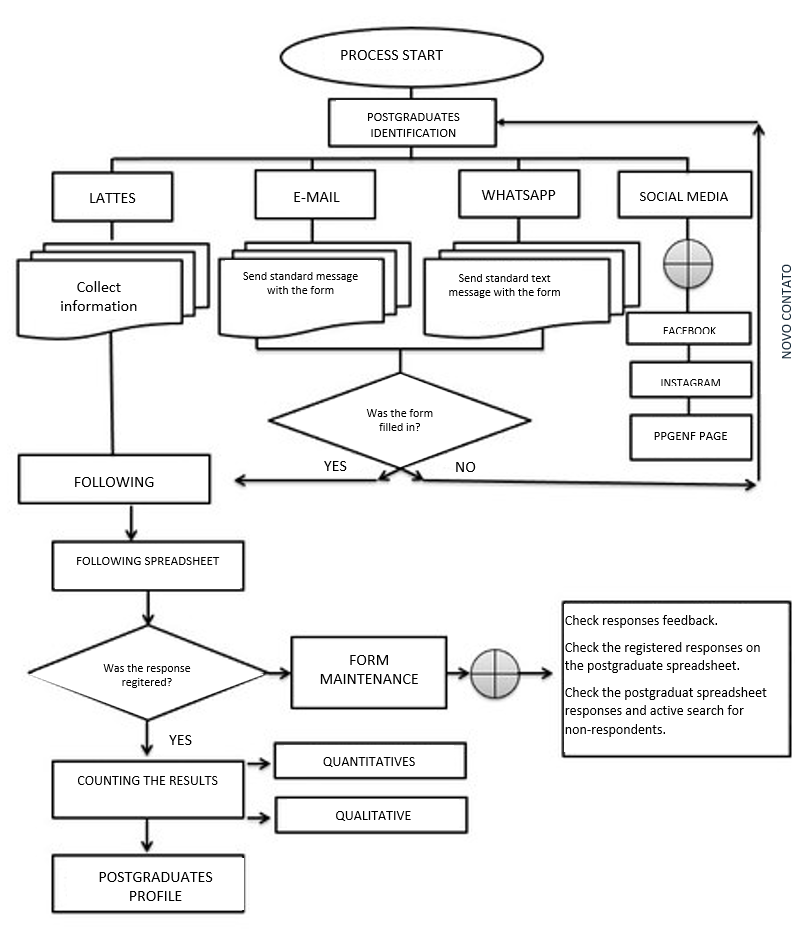
Postgraduates
Profile
Follow-up
Outstanding Former Students
Auto-Evaluation
Fundamentals
Strategic Planning
Secretariat
Contacts
Social Networks

Languages
