• Ir para o conteúdo 0
  • Portal do Governo Brasileiro
  • Atualize sua Barra de Governo

Ferramentas Pessoais

  • Acessar
  • Ir para o conteúdo 1
  • Ir para o menu 2
  • Ir para a Busca 3
  • Ir para o rodapé 4
  • acessibilidade |
  • alto contraste |
  • Mapa do Site
PROGEPE - unirio Pró-Reitoria de Gestão de Pessoas
Busca Avançada…
  • Página Inicial
  • Pró-Reitoria de Gestão de Pessoas
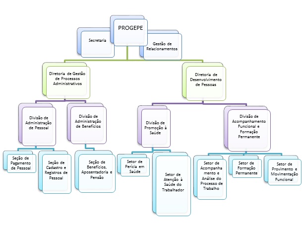
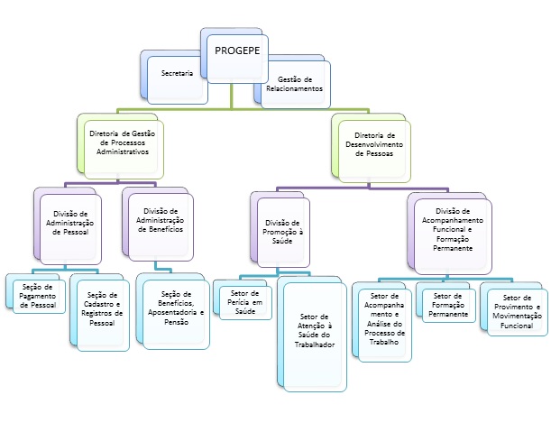
  • Estrutura
  • Assuntos e Formulários
  • Informações Gerais
  • Inscrições para o PRIQ e PRIC - IE encerram nesta sexta-feira, dia 24
  • Acesso a Webmail UNIRIO
  • Acesso ao SIGEPE
  • Concursos
  • Portarias PROGEPE
  • Disponibilizado o Informativo Progepe - Agosto 2018
  • PROGEPE Informa
  • Fale Conosco
  • SFP lança novo curso de capacitação interna: Noções Básicas de LIBRAS
  • DAP informa o prazo para solicitações na Folha de Pagamento do mês de agosto
  • SFP lança Curso de Capacitação Interna: Orçamento Público
  • SFP lança Curso de Capacitação interna: Acesso e Preservação de Documentos Eletrônicos de Arquivo
  • SAAPT divulga Guia de Orientações sobre as Atividades dos Técnicos em Assuntos Educacionais da UNIRIO
  • SFP comunica a abertura das inscrições para o curso de Ética na Administração Pública
  • Comitê Gestor divulga ata da reunião do mês de agosto sobre assuntos referentes ao PRIQ e PRIC-IE
  • Agosto de 2017 – Ano III – Nº 028
  • Disponibilizado o Informativo Progepe - Agosto 2017
  • Comitê Gestor divulga ata da reunião de 21 de agosto sobre assuntos referentes ao PRIQ e PRIC-IE
  • SFP anuncia a abertura das inscrições para o curso Gestão e Classificação de Documentos
  • PROGEPE divulga a abertura das inscrições para composição da comissão de trabalho da 2ª Edição do Projeto Banco de Ideias
  • DAP informa o prazo para solicitações na Folha de Pagamento do mês de Setembro
  • Inscrições para o curso de Gestão e Classificação de Documentos terminam no dia 1° de setembro
  • Edital nº 35, de 30/08/2017
  • UNIRIO torna público Edital nº 35 para Processo Seletivo Simplificado para Contratação de Professores Visitantes ou Pesquisador Visitante Estrangeiro
  • SFP comunica abertura das inscrições para o Curso de Redação Oficial
  • Edital nº 36/2017 - Professor Substituto
  • Metodologia da Pesquisa/Técnica Dietética/Nutrição e Dietética
  • Medicina/Cardiologia/Cirurgia Cardíaca
  • Lógica/Epistemologia/Teoria do Conhecimento/Introdução à Filosofia
  • Prática Profissional do Serviço Social/Instrumentos e Técnicas de Intervenção
  • Inscrições abertas para o curso de Rotinas Administrativas para Servidores de Secretarias Acadêmicas
  • UNIRIO torna público Edital nº 36 para Processo Seletivo Simplificado para Contratação de Professores Substitutos.
  • Setembro de 2017 – Ano III – Nº 029
  • Disponibilizado o Informativo Progepe - Setembro 2017
  • UNIRIO divulga parecer final do concurso para Nutrição Materno-Infantil/ Estágio Supervisionado em Nutrição Social/Estágio Supervisionado em Processos Produtivos de Refeições
  • UNIRIO torna pública a retificação do EDITAL Nº 35, DE 31/08/17, que trata do Processo Seletivo Simplificado para a Contratação de Professores Visitantes ou Pesquisadores Visitantes Estrangeiros
  • UNIRIO torna público o resultado da prova escrita do concurso para Professor Adjunto para a disciplina História do Brasil I
  • Comissão Examinadora do concurso para Professor Adjunto de História do Brasil I convoca para sessão pública de apuração dos resultados do concurso
  • UNIRIO torna público o Resultado Final do Concurso para Professor Adjunto de História do Brasil I
  • UNIRIO divulga homologação das inscrições referentes a Processo Simplificado para Professor Adjunto nas Área de Lógica/Epistemologia/Teoria do Conhecimento/Introdução à Filosofia
  • Banco de Ideias
  • Agosto de 2018 – Ano IV – Nº 040
  • DAP informa o prazo para solicitações na Folha de Pagamento do mês de Outubro
  • Edital 44/2017 - Reposição
  • Patologia
  • Clínica Cirúrgica/Cirurgia Cardíaca
  • Música/Violão Popular/Processos de Musicalização/Prática de Conjunto
  • Dança/Balé/Expressão Corporal
  • Filosofia Medieval/Teoria do Conhecimento/Introdução à Filosofia
  • Sistemas de Informação/Fundamentos de Sistemas de Informação/Banco de Dados/Empreendedorismo/Técnicas de Programação
  • UNIRIO torna público Edital nº 44 para Concurso Público de Provas e Títulos para Professor
  • PROGEPE promove evento de ambientação para 160 novos servidores
  • Quadros e Tabelas
  • Setores da PROGEPE
  • PROGEPE é sede do encontro Regional Sudeste do Forgepe
  • Concurso - Docente (Quadro Efetivo)
  • PROGEPE convida servidores para o evento DIA DO SERVIDOR
  • Leis, Decretos e Portarias
  • DAP informa o prazo para solicitações na Folha de Pagamento do mês de Novembro
  • PROGEPE realiza evento em comemoração ao DIA DO SERVIDOR
  • Comitê Gestor divulga ata da reunião sobre assuntos referentes ao PRIQ e PRIC-IE
  • SCRP informa sobre marcação de férias do exercício de 2018
  • Outubro de 2017 – Ano III – Nº 030
  • Disponibilizado o Informativo Progepe - Outubro 2017
  • PROGEPE organiza evento em homenagem aos servidores aposentados
  • Novembro de 2017 – Ano III – Nº 031
  • Disponibilizado o Informativo Progepe - Novembro 2017
  • DAP informa o prazo para solicitações na Folha de Pagamento do mês de Dezembro
  • PROGEPE informa sobre Recesso de Final de Ano
  • Servidor da UNIRIO lança livro nesta quarta-feira, dia 6 de dezembro
  • Dezembro de 2017 – Ano III – Nº 032
  • Disponibilizado o Informativo Progepe - Dezembro 2017
  • DAP informa o prazo para solicitações na Folha de Pagamento do mês de Janeiro/2018
  • Edital nº 01/2018
  • Medicina/Internato em Clínica Médica - 20h
  • Medicina/Internato em Clínica Médica - 40h
  • Medicina/Cardiologia/Cirurgia Cardíaca
  • Enfermagem
  • Química Analítica/Higiene dos Alimentos/Bioquímica dos Alimentos
  • Organização e Representação do Conhecimento/Representação Descritiva
  • Letras/Português/Literatura ou Línguas
  • Ciência Política/Relações Internacionais
  • Convocações de Professores Efetivos
  • Convocações de Professores Substitutos e Visitantes
  • Comitê Gestor divulga ata da reunião sobre assuntos referentes ao PRIQ e PRIC-IE
  • Janeiro de 2018 – Ano IV – Nº 033
  • Disponibilizado o Informativo Progepe - Janeiro 2018
  • DAP informa o prazo para solicitações na Folha de Pagamento do mês de Fevereiro
  • Avaliaçao de Desempenho/2019
  • PROGEPE divulga Ordem de Serviço-Conjunta PROGEPE/PROAD para pagamento de GECC
  • SFP lança concurso de  fotografia  com o tema “Dia Internacional da Mulher: uma imagem, um símbolo da luta diária de todas as mulheres”
  • Comitê Gestor divulga ata da reunião sobre assuntos referentes ao PRIQ e PRIC-IE
  • PROGEPE lança os novos editais do PRIQ e PRIC-IE
  • Fevereiro de 2018 – Ano IV – Nº 034
  • Disponibilizado o Informativo Progepe - Fevereiro 2018
  • DAP informa o prazo para solicitações na Folha de Pagamento do mês de Março
  • PROGEPE divulga lista dos participantes do 1º Encontro dos Servidores em Estágio Probatório
  • PROGEPE informa que está disponível o Comprovante de Rendimentos para Imposto de Renda 2018
  • PROGEPE comunica prorrogação das inscrições para o Concurso de Fotografia "Por Seu Olhar, Servidor"
  • Edital nº 8/2018 – Professor Substituto
  • Medicina/Semiologia e Propedêutica do Adulto/Clínica Médica
  • Genética
  • Pedagogia das Artes Cênicas/Teatro de Formas Animadas; Teatro Infantojuvenil; Metodologia do Ensino do Teatro
  • Música/Percepção Musical
  • PROGEPE prorroga prazo para envio da Avaliação de Desempenho dos Servidores Técnico-Administrativos 2017
  • Último dia para participar do concurso de fotografia
  • Votação online do concurso cultural de fotografia já está aberta
  • SFP realiza o Levantamento de Necessidades de Desenvolvimento 2018
  • Levantamento de Necessidades de Desenvolvimento - LND 2018
  • Formulário de Levantamento de Necessidades de Desenvolvimento 2018 já pode ser acessado
  • Março de 2018 – Ano IV – Nº 035
  • Disponibilizado o Informativo Progepe - Março 2018
  • Nota de Falecimento: Pró-Reitora de Administração Núria Mendes Sanchez
  • DAP informa o prazo para solicitações na Folha de Pagamento do mês de Abril
  • Comitê Gestor divulga ata da reunião sobre assuntos referentes ao PRIQ e PRIC-IE
  • Dezembro de 2015 – Ano I – Nº 008
  • PROGEPE anuncia os vencedores do concurso cultural de fotografia do programa "Por seu olhar, Servidor"
  • SFP informa abertura das inscrições para dois cursos de capacitação interna da UNIRIO
  • Remoção
  • SAAPT divulga procedimentos sobre Pedido de Reconsideração da Nota Final da Avaliação de Desempenho dos Servidores Técnico-Administrativos 2017
  • UNIRIO torna público Edital nº 016/2018 de Convocação para Aferição de Auto Declaração de PPP
  • Edital 15/2018
  • Ciências Biológicas/ Ecologia
  • Atendimento Pré-Hospitalar/Traumato-Ortopedia/Medicina de Urgência
  • Internato em Medicina de Urgência
  • Nutrição e Dietética I/Nutrição e Dietética II/Nutrição e Condicionamento Físico
  • Ensino de Matemática ou Educação Matemática/ Informática no Ensino da Matemática/Estágio Supervisionado/Análise Matemática
  • Estatística Aplicada
  • Arquivologia
  • Abril de 2018 – Ano IV – Nº 036
  • Disponibilizado o Informativo Progepe - Abril 2018
  • Comitê Gestor divulga ata da reunião sobre assuntos referentes ao PRIQ e PRIC-IE
  • Inscrições para os cursos de capacitação interna terminam amanhã, 26 de abril
  • Prorrogado prazo para preenchimento do formulário de Levantamento de Necessidades de Desenvolvimento
  • SFP informa abertura das inscrições para o curso de Acesso e Preservação para os Documentos Eletrônicos de Arquivo
  • DAP informa o prazo para solicitações na Folha de Pagamento do mês de Maio
  • Maio de 2018 – Ano IV – Nº 037
  • Disponibilizado o Informativo Progepe - Maio 2018
  • PROGEPE informa sobre impedimento de redistribuições em período eleitoral
  • Abertas as inscrições para o curso da Lei 8.112/90
  • Edital nº 24/2018 – Professor Substituto
  • Edital nº 24/2018 – Professor Substituto
  • Arte e Educação/Didática
  • Matemática na Educação/Didática
  • Arquivologia/Arquivologia
  • Música/Oficina de Música/Processos de Musicalização/Estágio Curricular Supervisionado
  • Música/Violão Popular/Prática de Conjunto
  • Direito/Direito Administrativo
  • Direito/Prática Jurídica I/Direito Processual Civil IV
  • PROGEPE informa que “Instrumento de Avaliação do Ambiente de Trabalho” deve ser preenchido por todos os servidores da UNIRIO
  • Procedimentos sobre o Pedido de Reconsideração da Nota Final da Avaliação de Desempenho dos Servidores Técnico-Administrativos 2017
  • Planilhas Avaliação de Desempenho 2016 e 2017
  • PROGEPE divulga Ordem de Serviço/Conjunta PROPLAN-PROGEPE sobre funcionamento da UNIRIO nos dias de jogos da Seleção Brasileira de Futebol
  • PROGEPE informa sobre homologação de concurso público em período eleitoral
  • Junho de 2018 – Ano IV – Nº 038
  • Disponibilizado o Informativo Progepe - Junho 2018
  • DAP informa o prazo para solicitações na Folha de Pagamento do mês de Julho
  • SFP comunica alteração no período de atendimento do PRIQ e PRIC-IE
  • SFP informa mudança no período de atendimento do PRIQ e PRIC-IE
  • Comitê Gestor divulga ata da reunião sobre assuntos referentes ao PRIQ e PRIC-IE
  • Abertas as inscrições para o curso de Segurança da Informação
  • PROGEPE divulga Plano Anual de Capacitação 2018 - PAC 2018
  • SFP informa abertura das inscrições para o curso de Ética na Administração Pública
  • Julho de 2018 – Ano IV – Nº 039
  • Disponibilizado o Informativo Progepe - Julho 2018
  • Servidor da UNIRIO lança livro sobre PCCTAE
  • Curso de Edição de Textos e Planilhas Eletrônicas recebe inscrições até 9 de agosto
  • DAP informa o prazo para solicitações na Folha de Pagamento do mês de Agosto
  • PROGEPE lança os novos editais do PRIQ e PRIC-IE
  • Inscrições prorrogadas para o curso de Ética na Administração Pública até 8 de agosto
  • Comitê Gestor divulga ata da reunião sobre assuntos referentes ao PRIQ e PRIC-IE
  • Abertas as inscrições para o curso de Redação Oficial e a Escrita na Esfera Administrativa da Universidade
  • Curso de Ética na Administração Pública: inscrições terminam nesta quarta-feira, dia 8
  • Novos Servidores em Foco
  • Inscrições para o curso de Redação Oficial e a Escrita na Esfera Administrativa da Universidade até 20 de agosto
  • PROCESSOS AVALIATIVOS - AVALIAÇÃO DE DESEMPENHO
  • Relatório Preliminar da Avaliação de Desempenho de 2017
  • Curso de Gestão e Classificação de Documentos: inscrições abertas até 31 de agosto
  • PROGEPE lança curso de Estatística Básica Aplicada
  • DAP informa o prazo para solicitações na Folha de Pagamento do mês de Setembro
  • Últimos dias de inscrições para o Curso de Gestão e Classificação de Documentos
  • Comitê Gestor divulga ata da reunião sobre assuntos referentes ao PRIQ e PRIC-IE
  • Abertas as inscrições para o curso de Introdução à Libras no Contexto Universitário
  • Contatos
  • Comitê Gestor divulga ata sobre o resultado final dos Editais do PRIQ e PRIC-IE
  • Edital 54/2018
  • Angiologia e Cirurgia Vascular
  • Enfermagem/Saúde Coletiva
  • Desenho I, II, III, IV/Arte e Percepção Visual
  • Interpretação Teatral/Atuação Cênica; Prática de Cena; Laboratório de Atuação
  • Pedagogia do Teatro/Metodologia do Ensino do Teatro/Estágio Supervisionado
  • Estudos em Informação e Tecnologia/Tecnologias da Informação e Processos de Automação/Redes e Sistemas de Informação/Tecnologia de Reprodução e Armazenamento de Documentos/Técnicas de Recuperação e Disseminação da Informação
  • Estudos em Informação e Cultura/Informação, Memória e Documento/ Análise da Informação/ Introdução à Ciência da Informação/Organização de Conceitos em Linguagens Documentárias
  • Direito/Direito Administrativo
  • Setembro de 2018 – Ano IV – Nº 041
  • Disponibilizado o Informativo Progepe - Setembro 2018
  • PROGEPE promove a II Feira de Talentos dos Servidores da UNIRIO
  • Inscrições para o curso de Libras encerram na próxima segunda-feira, dia 24 de setembro
  • DAP informa o prazo para solicitações na Folha de Pagamento do mês de Outubro
  • Abertas as inscrições de interessados em compor a Comissão de Trabalho da 3ª Edição do projeto Banco de Ideias
  • PROGEPE divulga comunicado sobre Progressão/Promoção, da Aceleração da Promoção Funcional e da concessão da Retribuição por Titulação (RT)
  • Inscrições para a II Feira de Talentos dos Servidores da UNIRIO até o dia 2 de outubro
  • II Feira de Talentos dos Servidores da UNIRIO: inscrições prorrogadas até o dia 9 de outubro
  • Banco de Ideias recebe inscrições sobre o tema Acessibilidade até o dia 15 de outubro
  • Últimas semanas para inscrição no Banco de Ideias
  • Inscrições para o Banco de Ideias terminam no dia 15 de outubro
  • Formulário da Avaliação de Desempenho 2018 já pode ser acessado
  • Considerações importantes sobre a Avaliação de Desempenho 2017 dos servidores técnico-administrativos
  • Prorrogadas as inscrições do Banco de Ideias sobre o tema Acessibilidade até o dia 18 de outubro
  • PROGEPE promove evento em homenagem ao Dia do Servidor
  • Yoga para os servidores da UNIRIO
  • PROGEPE divulga os integrantes da Comissão Julgadora do Banco de Ideias
  • "Juntos contra a hipertensão" no evento em homenagem ao servidor público
  • Primo da Califórnia se apresenta no evento do dia 24 de outubro
  • Comitê Gestor divulga ata da reunião sobre assuntos referentes ao PRIQ e PRIC-IE
  • DAP informa o prazo para solicitações na Folha de Pagamento do mês de Novembro
  • PROGEPE realiza evento em homenagem ao Dia do Servidor
  • Outubro de 2018 – Ano IV – Nº 042
  • Disponibilizado o Informativo Progepe - Outubro 2018
  • PROGEPE participa da Campanha Outubro Rosa
  • PROGEPE informa sobre Recesso de Final de Ano
  • Prazo para o preenchimento da Avaliação de Desempenho encerra no dia 14
  • Procedimentos sobre Pedido de Reconsideração da Nota Final da Avaliação de Desempenho dos Servidores Técnico-Administrativos 2018
  • PROGEPE prorroga prazo para envio da Avaliação de Desempenho dos Servidores Técnico-Administrativos 2018
  • PROGEPE organiza evento em homenagem aos servidores aposentados
  • PROGEPE informa sobre marcação de férias do exercício de 2019
  • DAP informa o prazo para solicitações na Folha de Pagamento do mês de Dezembro
  • Comitê Gestor divulga ata da reunião sobre assuntos referentes ao PRIQ e PRIC-IE
  • SFP informa sobre atendimento do PRIQ e PRIC-IE no mês de dezembro
  • Novembro de 2018 – Ano IV – Nº 043
  • PROGEPE comunica que o prazo para Avaliação de Desempenho dos Servidores Técnico-Administrativos termina em 7 de dezembro
  • Disponibilizado o Informativo Progepe - Novembro 2018
  • Publicações
  • Disponibilizado o Informativo Progepe - Dezembro 2018
  • PROGEPE divulga comunicado sobre Novo Módulo de Vigilância de Concessão de Adicionais Ocupacionais
  • ADITAMENTO AO COMUNICADO PROGEPE - Novo módulo de vigilância de concessão de adicionais ocupacionais
  • SFP informa atendimento do PRIQ e PRIC-IE no mês de janeiro
  • Edital nº 71/2018
  • Ciências da Saúde/ Farmacologia
  • Nutrição Clínica/Nutrição Clínica Pediátrica/Estágio Supervisionado em Nutrição Clínica
  • Arte e Educação
  • Ciências Sociais I e II/ Didáticas
  • Direito Público/Teoria do Estado e da Constituição
  • Administração/Gestão de Sistemas de Informação, Teoria Geral da Administração e Gestão do Trabalho no Setor Público
  • Ciência da Computação/ Sistemas de Informação/ Banco de Dados I/Banco de Dados II/Estruturas de Dados I/ Técnicas de Programação I
  • Ciência da Computação/ Sistemas de Informação/ Análise de Sistemas/ Programação Modular/Processo de Software
  • Concurso Público referente ao Edital nº 01 de 04/02/2016 encontra-se encerrado
  • Planilhas Avaliação de Desempenho 2018
  • COMUNICADO PROGEPE: exclusão/suspensão dos adicionais de insalubridade
  • Disponibilizado o Informativo PROGEPE - Janeiro 2019
  • DAP informa o prazo para solicitações na Folha de Pagamento do mês de Janeiro
  • ERRATA PROGEPE informa de Janeiro de 2019 - Retificação sobre Insalubridade
  • Comitê Gestor divulga ata da reunião sobre assuntos referentes ao PRIQ e PRIC-IE
  • Servidor da UNIRIO lança filme sobre PCCTAE
  • DPS suspende as atividades até sexta, dia 8 de fevereiro
  • Edital nº 3/2019 – Professor Substituto
  • Ciências Sociais I e II/Didáticas
  • Botânica/Vegetais Criptogâmicos
  • Ciências Biológicas/ Ecologia
  • Nutrição Clínica/Nutrição Clínica Pediátrica/Estágio Supervisionado em Nutrição Clínica
  • Enfermagem na Atenção à Saúde do Adulto e Idoso/Estágio Curricular Enfermagem na Atenção à Saúde do Adulto e Idoso/Enfermagem nas Unidades de Alta Complexidade
  • Ciência Política/Instituições Políticas
  • Ciência da Computação/ Sistemas de Informação/ Técnicas de Programação I/ Banco de Dados I/Sistemas Operacionais/ Organização de Computadores/ Fundamentos de Sistemas de Informação
  • Engenharia da Produção/Gerência da Produção/Gestão de Custo e Logística
  • PROGEPE divulga lista dos servidores com pendência de regularização cadastral que devem entrar em contato com urgência
  • Comitê Gestor divulga ata da reunião sobre assuntos referentes ao PRIQ e PRIC-IE
  • PROGEPE lança os novos editais do PRIQ e PRIC-IE
  • SFP informa atendimento do PRIQ e PRIC-IE no mês de março
  • Disponibilizado o Informativo PROGEPE - Fevereiro 2019
  • SFP divulga primeiro curso de capacitação interna de 2019
  • Comitê Gestor divulga ata da reunião sobre assuntos referentes ao PRIQ e PRIC-IE
  • Disponibilizado o Informativo PROGEPE - Março 2019
  • Comitê Gestor divulga ata da reunião extraordinária sobre assuntos referentes ao PRIQ e PRIC-IE
  • COMUNICADO PROGEPE: Declaração de Situação Funcional
  • Comitê Gestor divulga ata da reunião sobre resultado final do Edital PRIQ n° 1/2019 e do Edital PRIC-IE n° 1/2019
  • DAP informa o prazo para solicitações na Folha de Pagamento do mês de Março
  • PROGEPE divulga documento sobre efeitos financeiros retroativos das progressões por capacitação e incentivos à qualificação dos servidores lotados no HUGG
  • PROGEPE informa sobre atendimento
  • SFP suspende Curso de Segurança da Informação: boas práticas para o uso da internet acadêmica
  • Inscrições abertas para quatro cursos de capacitação interna
  • Disponibilizado o Informativo PROGEPE - Abril 2019
  • UNIRIO lança vídeo institucional em comemoração aos 40 anos
  • DAP informa o prazo para solicitações na Folha de Pagamento do mês de Abril
  • Edital nº 11/2019 - Reposição
  • Medicina/Alergia e Imunologia
  • Medicina/Cardiologia
  • Física/Física IV, Física Experimental e Física Geral
  • Música/Oboé; Oboé Complementar e Música de Câmara
  • Comitê Gestor divulga ata da reunião sobre assuntos referentes ao PRIQ e PRIC-IE
  • Disponibilizado o Informativo PROGEPE - Maio 2019
  • Inscrições abertas para o curso de Estatística Básica Aplicada
  • PROGEPE informa sobre pagamento retroativo do adicional de insalubridade
  • PROGEPE divulga planilha de Laudos de Insalubridade do HUGG/Maio 2019
  • SAAPT divulga lista dos servidores convocados para o Projeto Novos Servidores em Foco
  • DAP informa o prazo para solicitações na Folha de Pagamento do mês de Maio
  • Comitê Gestor divulga ata da reunião sobre assuntos referentes ao PRIQ e PRIC-IE
  • Inscrições abertas para o curso de Noções Básicas de Primeiros Socorros
  • PROGEPE elabora questionário para servidores com deficiência
  • PROGEPE suspende Edital do PRIQ
  • PROGEPE divulga Plano Anual de Capacitação 2019 - PAC 2019
  • PROGEPE divulga critérios para concessão de afastamentos para capacitação de servidores técnico-administrativos
  • Disponibilizado o Informativo PROGEPE - Junho 2019
  • PROGEPE informa sobre mensagem do Ministério do Planejamento referente aos cargos em comissão
  • Edital 38/2019 - Professor Substituto
  • Internato em Clínica Cirúrgica
  • Obstetrícia
  • Técnica Dietética e Estudo Experimental dos Alimentos
  • Serviço Social/Fundamentos do Serviço Social
  • Organização do Conhecimento/ Representação Descritiva e Temática
  • Biblioteconomia/ Fundamentos da Biblioteconomia/Fundamentos da Bibliografia e Documentação/Fontes de Informação
  • Biblioteconomia/História, Fundamentos e Serviços de Informação e Biblioteca
  • Biblioteconomia/Formação e Desenvolvimento de Coleções/Ensino de Formação e Desenvolvimento de Coleções/Comunicação/Comunicação Científica
  • Teatro/Análise do Texto Teatral/Formação e Transformação do Drama/Dramaturgia/ Metodologia do Ensino e da Pesquisa em Teatro/Análise das Concepções do Texto Dramático/Dramaturgia Brasileira
  • Movimento Corporal/Dança
  • Edital nº 41/2019 – Professor Visitante ou Pesquisador Visitante Estrangeiro
  • Abertas as inscrições para o curso de Edição de Textos e Planilhas Eletrônicas
  • CONVOCAÇÃO DO PROJETO NOVOS SERVIDORES EM FOCO
  • SAAPT divulga lista dos servidores convocados para o Projeto Novos Servidores em Foco
  • Edital nº 46/2019
  • Geociências/Geologia Geral, Fundamentos de Geologia e Paleontologia e Geoprocessamento na Pesquisa Ambiental
  • Filosofia/Metodologia do Ensino de Filosofia/ Ética/Filosofia Moderna
  • Regência/Regência Coral, Canto Coral e Técnica Vocal
  • Disponibilizado o Informativo PROGEPE - Julho 2019
  • Concursos
  • PROGEPE divulga novas rotinas para Concessão de Gratificações
  • DAP informa o prazo para solicitações na Folha de Pagamento do mês de JULHO/2019
  • Exercício Provisório
  • Edital 47/2019 - Professor Substituto
  • Letras/Literatura Brasileira
  • Comitê Gestor divulga ata da reunião sobre assuntos referentes ao PRIQ e PRIC-IE
  • Abertas as inscrições para o curso de Educação Financeira
  • Curso de Fundamentos em Metodologias Participativas com inscrições abertas até 29 de agosto
  • Disponibilizado o Informativo PROGEPE - Agosto 2019
  • SAAPT divulga lista dos servidores convocados para o Projeto Novos Servidores em Foco
  • Decreto sobre Política Nacional de Desenvolvimento de Pessoas é assinado
  • PROGEPE convida servidores para participarem do Projeto de Pesquisa sobre Educação para Aposentadoria
  • PROGEPE promove campanha do Setembro Amarelo
  • DAP informa o prazo para solicitações na Folha de Pagamento do mês de AGOSTO/2019
  • PROGEPE divulga vídeo sobre o novo Decreto 9.991
  • SAAPT divulga relatórios sobre Avaliação de Desempenho e Projeto Novos Servidores em Foco
  • PROGEPE informa sobre afastamentos e licença capacitação
  • Auxílio-transporte
  • Disponibilizado o Informativo PROGEPE - Setembro 2019
  • PROGEPE informa sobre o auxílio-transporte
  • PROGEPE convida para a Exposição Cidade 60+
  • PROGEPE informa sobre compensação e funcionamento durante o Recesso de Final de Ano
  • PROGEPE comunica sobre funcionamento no dia 30 de setembro
  • Gestores da UNIRIO devem preencher o LND até o dia 10 de outubro
  • PROGEPE retifica informação sobre compensação durante o Recesso de Final de Ano
  • DAP informa o prazo para solicitações na Folha de Pagamento do mês de OUTUBRO/2019
  • PROGEPE informa alterações dos prazos sobre auxílio-transporte
  • Avaliação de Desempenho/2019
  • PROGEPE divulga os procedimentos relativos à Avaliação de Desempenho 2019 dos Servidores Técnico-Administrativos
  • Disponibilizado o Informativo PROGEPE - Outubro 2019
  • Homenagem ao Dia do Professor
  • PROGEPE promove evento em homenagem ao Dia do Servidor
  • DAP informa o prazo para solicitações na Folha de Pagamento do mês de NOVEMBRO/2019
  • Edital nº 67/2019
  • Medicina/Oncologia e Cuidados Paliativos
  • Teatro/Formação do Teatro Brasileiro/Formação e Transformação do Drama/Teatro Brasileiro Moderno/Teatro Brasileiro Contemporâneo/Escrita Cênica e Dramatúrgica dos Séculos XX e XXI
  • Homenagem ao Dia do Servidor
  • PROGEPE comunica sobre apresentação e treinamento do SISREF na UNIRIO
  • PROGEPE divulga versão atualizada do cronograma de apresentação e treinamento do SISREF na UNIRIO
  • PROGEPE lança novo edital do PRIQ
  • Novas Alterações dos prazos divulgados pelo “PROGEPE informa sobre o auxílio-transporte” - INSTRUÇÃO NORMATIVA Nº 207, DE 21 DE OUTUBRO DE 2019
  • Concurso Docente - Substitutos 021.2
  • Afastamento Docente - Stricto Sensu e Pós-Doutorado
  • Licença à Gestante, à Adotante
  • DGPA alerta sobre o fechamento do exercício
  • PROGEPE publica nova versão do Cronograma de apresentação e treinamento do SISREF
  • Disponibilizado o Informativo PROGEPE - Novembro 2019
  • PROGEPE torna pública a abertura de processo seletivo para concessão de afastamentos integrais para programa de Pós-Graduação Stricto Sensu e Estágio Pós-Doutoral
  • PROGEPE organiza encontro em homenagem aos servidores aposentados
  • PROGEPE suspende treinamento do SISREF do dia 28 de novembro
  • Comitê Gestor divulga ata da reunião sobre assuntos referentes ao PRIQ e PRIC-IE
  • Treinamento do SISREF no CCJP tem data reprogramada
  • Nota de Falecimento
  • DAP informa o prazo para solicitações na Folha de Pagamento do mês de DEZEMBRO/2019
  • SFP informa sobre atendimento do PRIQ e PRIC-IE no mês de dezembro
  • Eliminações de Professores Substitutos e Visitantes
  • Horário Especial - Servidor portador de deficiência ou que tenha cônjuge, filho ou dependente com deficiência
  • Procedimentos sobre Pedido de Reconsideração da Nota Final da Avaliação de Desempenho dos Servidores Técnico-Administrativos
  • Progepe prorroga prazo para preenchimento da Avaliação de Desempenho dos Servidores Técnico-Administrativos 2019
  • Processo Seletivo para concessão de Afastamentos para cursos de Pós-Graduação Stricto Sensu e Estágio Pós-Doutoral
  • PROGEPE divulga calendário atualizado do treinamento do SISREF
  • SFP comunica sobre atendimento do PRIQ e PRIC-IE no mês de janeiro
  • PROGEPE informa sobre vedação do pagamento de auxílio-transporte para servidores com mais de 65 anos
  • PROGEPE informa sobre atendimento
  • Disponibilizado o Informativo PROGEPE - Dezembro 2019
  • PROGEPE comunica sobre atualização do e-mail institucional
  • PROGEPE divulga Resultado Parcial do Processo Seletivo de Afastamento para cursos de Pós-Graduação Stricto Sensu e Estágio Pós-Doutoral
  • DAP informa o prazo para solicitações na folha de pagamento do mês de JANEIRO/2020
  • PROGEPE divulga Resultado Final do Processo Seletivo de Afastamento para cursos de Pós-Graduação Stricto Sensu e Estágio Pós-Doutoral
  • Aberto o novo período para inscrições no processo seletivo para concessão de afastamentos integrais para programa de pós-graduação stricto-sensu e pós-doutorado.
  • Ofício do MEC reafirma que não estão autorizados provimentos de cargos de docentes e técnicos-administrativos para 2020
  • PROGEPE informa sobre desconto para o Plano de Seguridade Social a partir da Folha de Janeiro
  • PROGRESSÃO FUNCIONAL DOCENTE
  • Portarias
  • Portarias PROGEPE
  • Progressão por Capacitação Profissional
  • Promoção Funcional Docente
  • Aceleração da Promoção Docente
  • Redistribuição
  • E-book Nossa Gente
  • Descrição dos cargos do PCCTAE
  • Remuneração dos Cargos de Direção e Funções Gratificadas
  • Disponibilizado o Informativo Progepe - Janeiro/2020
  • Afastamento para Curso de Formação
  • Edital 4/2020 - Professor Visitante
  • Edital nº 05/2020 - Reposição
  • Patologia Geral
  • Medicina de Família e Comunidade/Internato em Atenção Primária
  • Clínica Médica/ Semiologia
  • Medicina/Medicina Legal
  • Indumentária
  • Música/Violoncelo/Violoncelo Complementar/Música de Câmara
  • Psicologia/Psicologia Jurídica/Ética/Ética Geral e Profissional
  • DAP informa o prazo para solicitações na Folha de Pagamento do mês de Fevereiro
  • PLANILHAS AVALIAÇÃO DE DESEMPENHO
  • Edital nº 6/2020 – Professor Substituto
  • Otorrinolaringologia
  • Medicina/Obstetrícia
  • Nutrição em Saúde Coletiva/Educação Alimentar e Nutricional; Estágio Supervisionado em Nutrição Social
  • Administração Geral Aplicada à Nutrição
  • Interpretação/Voz
  • Concurso Professor do Magistério Superior Efetivo
  • Processo Seletivo Professor Substituto
  • PROCESSO SELETIVO PARA PROFESSOR VISITANTE
  • Cursos Internos
  • Multiplicadores do Saber
  • Cursos Externos (Escolas de Governo)
  • PRIQ E PRIC-IE
  • Edital 4/2020
  • Ministério da Economia divulga reajuste dos valores da contribuição previdenciária
  • Disponibilizado o Informativo Progepe - Fevereiro/2020
  • PROGEPE informa sobre atendimento nesta sexta-feira
  • Vídeo explica sobre as novas alíquotas de contribuição para a previdência social
  • PROGEPE em Números
  • DGPA
  • DDP
  • DAP informa o prazo para solicitações na Folha de Pagamento do mês de Março
  • GERE
  • Secretaria
  • Nota de Falecimento
  • DGPA
  • DAP
  • SPP
  • SCRP
  • DDP
  • DPS
  • SPS
  • SAST
  • DAFFP
  • SAAPT
  • SFP
  • SPMF
  • DAB
  • SBAP
  • Alteração de regime de trabalho docente
  • Servidor da UNIRIO recebe título de Doutor Honoris Causa
  • MEC e MS promovem campanha de prevenção ao Coronavírus nas IFES
  • UNIRIO divulga Plano de Contigência COVID-19
  • Orientações de funcionamento da PROGEPE durante o período de 16 a 30 de março
  • Recadastramento de aposentados e pensionistas está suspenso por 120 dias
  • CORONABR ajuda a identificar a necessidade de atendimento hospitalar
  • PROGEPE divulga Ordem de Serviço sobre as condutas dos servidores que atuarem no HUGG durante a pandemia COVID-19
  • PROGEPE publica Ordem de Serviço sobre a manutenção do corpo funcional do HUGG
  • Plano de Desenvolvimento de Pessoas - PDP
  • Investimento
  • Disponibilizado o Informativo Progepe - Março/2020
  • SFP divulga vídeos e cursos online para servidores
  • Documentos do PRIQ e PRIC-IE serão recebidos por e-mail
  • PROGEPE divulga orientações sobre o uso de máscara cirúrgica no HUGG
  • Ministério da Economia publica IN sobre recadastramento de aposentados e pensionistas
  • Unidade SIASS
  • COVID - 19
  • PROGEPE cria canal de comunicação sobre a COVID-19
  • SFP indica cursos em EAD para docentes
  • UNIRIO lança site sobre combate ao COVID-19
  • Professor da Escola de Enfermagem da UNIRIO cria chat virtual e orienta sobre a COVID-19
  • Fábrica de Cuidados ensina sobre a lavagem correta das mãos
  • LAETS promove videoconferência sobre economia da saúde neste sábado, dia 18
  • SAAPT produz informativo sobre a rotina do trabalho remoto
  • Disponibilizado o Informativo Progepe - Abril/2020
  • DAP - Divisão de Administração de Pessoal
  • SFP divulga cursos de capacitação
  • Publicações
  • Prazo para comprovação anual das despesas com planos de saúde é prorrogado
  • Colaboração Técnica
  • EEAP cria material educativo em tempos de COVID-19
  • Mensagem pelo Dia do Trabalhador
  • Cancelamento de consignação em folha pode ser solicitado pelo aplicativo do Sigepe
  • SFP divulga cursos de Redação Oficial
  • CPPD e PROGEPE Informam: Orientações para abertura e tramitação remota de processos
  • Homenagem pelo Dia das Mães
  • Professora da EEAP explica sobre a autocontaminação
  • Pesquisadores do LAETS publicam o primeiro estudo no mundo sobre o impacto da mortalidade e dos problemas de saúde dos Trabalhadores de Enfermagem em virtude da COVID-19
  • SFP divulga: LNCC libera acesso do supercomputador Santos Dumont para combater a COVID-19
  • Mensagem pelo Dia Internacional da Enfermagem
  • Homenagem pelo Dia do Assistente Social
  • Disponibilizado o Informativo Progepe - Maio/2020
  • SFP divulga: Cursos sobre liderança, gestão de conflito e feedback
  • SFP divulga: Curso online gratuito de introdução em mindfulness para a redução do estresse e equilíbrio das emoções dirigido a profissionais da saúde no contexto da COVID-19
  • Indicadores de Saúde Ocupacional
  • SFP divulga: Cursos Metodologias Ativas e Atividades interativas para ambientes virtuais
  • Ministério da Economia publica Portaria sobre atualização cadastral de aposentados e pensionistas
  • Instrução Normativa nº 45 estabelece orientações sobre recadastramento de aposentados e pensionistas
  • Ordens de Serviço
  • Professora da Escola de Enfermagem Alfredo Pinto lança Dicionário da Pandemia do Novo Coronavírus para Crianças
  • Homenagens do Mês de Junho
  • PROGEPE divulga Ordem de Serviço sobre avaliação de desempenho em estágio probatório
  • SFP divulga: Cursos sobre Gestão de Projetos
  • Nota de falecimento
  • Licença para atividade política
  • Disponibilizado o Informativo Progepe - Junho/2020
  • Licença para tratar de interesses particulares
  • Professora da Escola de Nutrição da UNIRIO cria Guia com Orientações Nutricionais para Gestantes e Puérperas sobre COVID-19
  • Ministério da Economia alerta sobre problemas operacionais na folha de pagamento
  • Inscrições abertas para curso de Libras on-line e ao vivo
  • SFP divulga: Indicação de cursos de espanhol, português, inglês e francês
  • Ministério da Economia publica Manual de Conduta
  • Homenagens do Mês de Julho
  • Curso gratuito "Videoaulas Sem Complicação" para docentes
  • Disponibilizado o Informativo Progepe - Julho/2020
  • DPS divulga teleatendimentos gratuitos
  • DDP informa sobre afastamentos para ações de desenvolvimento durante a pandemia
  • SAST publica cartilha com medidas preventivas contra o COVID-19
  • Homenagens do Mês de Agosto
  • Disponibilizado o Informativo Progepe - Agosto/2020
  • SAST fará live sobre Mindfulness em setembro
  • SAST promove Roda de Conversa online sobre Paternidade e Saúde Mental
  • SFP divulga: Cursos Metodologias Ativas, Atividades interativas para ambientes virtuais e Introdução ao Moodle
  • SAST em parceria com Professora da Escola de Teatro convida para o encontro “Corpo Presente”
  • Andifes pede revisão de parecer que restringe nomeação de servidores
  • Professora da UNIRIO é convidada para a Secretaria Extraordinária de Acompanhamento das Ações Governamentais Integradas da COVID-19
  • SAST em parceria com Professora da Escola de Nutrição promove conversa sobre Alimentação Saudável e Sustentável
  • Homenagens do Mês de Setembro
  • SAST promove atividade sobre Mindfulness nesta terça, dia 8
  • Dia mundial de conscientização e prevenção do combate ao suicídio
  • Professora da UNIRIO publica texto sobre violência
  • Disponibilizado o Informativo Progepe - Setembro/2020
  • DAB divulga lista de servidores com pendência de documentação do plano de saúde referente ano de 2019
  • PPgEnfBio promove Webinar Saúde do Trabalhador, no dia 19
  • HUGG publica lista de servidores com pendência de documentação do plano de saúde referente ano de 2019
  • Ministério da Economia lança o Atestado Web no aplicativo SIGEPE
  • SAST convida para Roda de Apoio para Mulheres
  • SFP divulga: Indicação de Cursos
  • Ronaldo Santos assume o cargo de Diretor da DGPA
  • Podcast “Ouvi Falar” produzido pela UNIRIO em parceria com a MultiRio apresenta o tema Alimentação do Futuro
  • Homenagens do Mês de Outubro
  • PROGEPE publica Ofício-circular sobre alteração de férias
  • Comitê Gestor divulga ata da reunião sobre assuntos referentes ao PRIQ e PRIC-IE
  • Inscrições abertas para a 4ª Edição do concurso de fotografias “Por seu olhar, servidor”
  • Aproveitamento de Concurso -Técnico-Administrativo
  • Aproveitamento de Concurso - Docente
  • Homenagem pelo Dia do Professor
  • Votação on-line do Concurso de fotografia "Por seu olhar, Servidor" até 26 de outubro
  • Licença por Motivo de Doença em Pessoa da Família
  • Mobilidade de servidores
  • Semana do Servidor Público 2020 começa no dia 26 de outubro e terá atividades on-line
  • Disponibilizado o Informativo Progepe - Outubro/2020
  • Vídeo da Abertura da Semana do Servidor está disponível
  • Live Show com Diogo Nogueira no dia 28 de outubro em comemoração ao Dia do Servidor Público
  • Ponto facultativo do Dia do Servidor Público será no dia 30 de outubro
  • PROGEPE e PPGSAN convidam para live sobre Nutrição e Saúde Mental no dia 28 de outubro
  • Homenagem ao Dia do Servidor Público
  • Ministério da Economia publica portaria sobre recesso para comemoração das festas de final de ano
  • Unirio divulga resolução sobre as normas do Programa de Mobilidade Nacional e Internacional de servidores
  • PROGEPE anuncia os vencedores do concurso cultural de fotografia do programa "Por seu olhar, Servidor"
  • SAST convida para segunda Roda de Apoio para Mulheres
  • Alteração de regime de trabalho - Técnico-Administrativos
  • Homenagens do Mês de Novembro
  • Retribuição por Titulação - Docente
  • Readaptação
  • SAST realiza encontro on-line sobre a Série de vídeos "Descomplicando as Hortas Caseiras"
  • Fafate Costa realiza a palestra "Silêncio nunca mais! Precisamos falar sobre Assédio"
  • Disponibilizado o Informativo Progepe - Novembro/2020
  • SAST produz vídeo e material informativo sobre a Campanha do Novembro Azul
  • SAST divulga vídeo "A Pandemia do luto"
  • Comitê Gestor divulga ata da reunião sobre assuntos referentes ao PRIQ e PRIC-IE
  • Plano de Atividades Docentes (PADOC) e do Relatório de Atividades Docentes (RADOC)
  • Homenagens do Mês de Dezembro
  • ACUMULAÇÃO DE CARGOS E FUNÇÕES
  • SAST convida para terceira Roda de Apoio para Mulheres
  • PROGEPE divulga IN com orientações sobre o preenchimento do PADOC e RADOC de 2020
  • PROGEPE organiza evento on-line em homenagem aos servidores aposentados
  • PROGEPE divulga Ofício-Circular sobre Recesso de Final de Ano 2020
  • Disponibilizado o Informativo Progepe - Dezembro/2020
  • Mensagem de Agradecimento da PROGEPE
  • Homenagens do Mês de Janeiro
  • Cessão
  • Disponibilizado o Informativo Progepe - Janeiro/2021
  • PROGEPE informa sobre Avaliação de Desempenho de 2020
  • Homenagens do Mês de Fevereiro
  • Educação/Planejamento e avaliação educacional/Política Educacional, Dinâmica e Organização Escolar, Planejamento Educacional
  • SFP realiza consulta sobre cursos de capacitação
  • Decreto nº 10.620/2021 centraliza INSS para concessão e manutenção das aposentadorias e pensões
  • SAST lança cartilha sobre a Vacinação contra a COVID-19
  • Progepe esclarece sobre o não pagamento da rubrica de Decisão Judicial transitada em julgado
  • EDITAL Nº 3, DE 10/02/2021 - PSS - Dept. de Ciência dos Alimentos
  • Disponibilizado o Informativo Progepe - Fevereiro/2021
  • Edital n° 06, de 01/03/2021 - Departamento Ciências Fisiológicas
  • SFP divulga: Cursos de capacitação
  • Homenagens do Mês de Março
  • Auxílio Natalidade
  • SAAPT divulga as datas da Avaliação de Desempenho 2020 dos servidores técnico-administrativos
  • Avaliação de desempenho 2022
  • Comprovante anual de rendimentos já está disponível
  • PROGEPE publica Ofício-circular sobre Avaliação de Desempenho de 2020
  • SFP divulga: Indicação de cursos on-line
  • Comitê Gestor divulga ata da reunião sobre assuntos referentes ao PRIQ e PRIC-IE
  • PROGEPE lança novos editais do PRIQ e PRIC-IE
  • Disponibilizado o Informativo Progepe - Março/2021
  • PPGARQ lança edital de seleção de mestrado profissional com reserva de vaga para servidores da UNIRIO
  • MOVIMENTAÇÃO PARA COMPOR FORÇA DE TRABALHO- PORTARIA Nº 282
  • PROGEPE informa o restabelecimento dos cargos em comissão e funções de confiança extintas pelo Decreto 9.725/19
  • PROGEPE publica IN sobre concessão de auxílio-transporte
  • SFP divulga: Indicação de Cursos
  • Nota de Falecimento
  • Avaliação de Desempenho deve ser respondida até o dia 30 de abril
  • PROGEPE informa novos prazos de validade dos concursos públicos para cargos efetivos de professor do magistério superior
  • PROGEPE publica IN sobre Normas constantes para Concurso Público de Provas e Títulos para a Carreira de Magistério Superior - Classe Adjunto, Assistente e Auxiliar
  • Homenagens do Mês de Abril
  • PROGEPE informa sobre alteração de dados bancários
  • UNIRIO renova com a administradora de planos de saúde Aliança
  • PRAE em parceria com a PROGEPE realiza live nesta sexta-feira
  • Professor André Gardel lança música no dia 16 de abril
  • Disponibilizado o Informativo Progepe - Abril/2021
  • Última semana para preenchimento da Avaliação de Desempenho 2020
  • Avaliação de Desempenho 2020 é prorrogada até 15 de maio
  • Homenagens do Mês de Maio
  • PROGEPE lança Repositório Institucional dos Servidores da UNIRIO
  • Ministério da Economia lança novo aplicativo para o servidor público federal, aposentado e pensionista
  • PROGEPE elabora instrumento para traçar Perfil de Saúde dos Trabalhadores da UNIRIO durante a Pandemia da COVID-19
  • Homenagem pelo Dia das Mães
  • Nota de Falecimento: Servidora Perla Fontan Peres
  • Homenagem aos Profissionais da Enfermagem
  • Comitê Gestor divulga ata da reunião sobre assuntos referentes ao PRIQ e PRIC-IE
  • Apoio e Suporte Psicológico - SAST
  • Edital n° 13, de 18/05/2021 - Departamento de Botânica
  • Disponibilizado o Informativo Progepe - Maio/2021
  • GPTAE informa chamada técnica para submissão e seleção de artigos dos técnico-administrativos em educação de universidades públicas
  • Avaliação de Desempenho 2020
  • PLANILHAS AVALIAÇÃO DE DESEMPENHO
  • Avaliação de Desempenho 2020
  • Trabalhadores da Educação podem ser vacinados contra a Covid-19
  • SFP divulga: Indicação de Cursos
  • DAP informa o prazo para solicitações na Folha de Pagamento do mês de Junho
  • Edital n° 17, de 27/05/2021 - Departamento de Bioquímica
  • Comitê Gestor divulga ata da reunião sobre assuntos referentes ao PRIQ e PRIC-IE
  • Homenagens do Mês de Junho
  • PROGEPE divulga resultado do Perfil de Saúde dos Trabalhadores da Unirio durante a Pandemia do Covid-19
  • Edital n° 19, de 01/06/2021 - Departamento de Fundamentos em Ciências Jurídicas, Políticas e Administração
  • PROExC prorroga inscrições para o Edital de Bolsas de Iniciação Artística e Cultural até 26 de junho
  • Vacinação contra a Covid-19 dos Trabalhadores da educação do ensino superior de 18 a 42 anos no dia 16 de junho
  • Coordenadoria de Cultura da UNIRIO divulga inscrição de Avaliadores de Projetos Artísticos e/ou Culturais
  • Edital n° 20, de 08/06/2021 - Departamento de Matemática
  • Estágio Probatório Docente
  • SFP divulga: Curso on-line de Formação Continuada em Metodologias Ativas de Ensino
  • Edital n° 21, de 11/06/2021 - Departamento de Ecologia e Recursos Marinhos
  • Vacinação dos Profissionais de Educação do Ensino Superior, nesta quarta, dia 16 de junho
  • Medicina/Módulo Pneumologia e Cirurgia Torácica
  • Edital n° 27, de 24/06/2021 - Departamento de Processos Técnico-Documentais
  • Edital n° 24, de 22/06/2021 - Departamento de Ciências Sociais
  • Edital n° 25, de 22/06/2021 - Departamento de Ciências Sociais
  • DAP informa o prazo para solicitações na Folha de Pagamento do mês de Julho
  • Disponibilizado o Informativo Progepe - Junho/2021
  • Ministério da Economia publica IN sobre recadastramento de aposentados, pensionistas e anistiados
  • Notas da Avaliação de Desempenho 2020 já podem ser consultadas
  • Homenagens do Mês de Julho
  • Ciências Agrárias (Ciência de Alimentos Ciências Agrárias I Medicina Veterinária Zootecnia/Recursos Pesqueiros)
  • Ciências da Saúde (Educação Física Enfermagem Farmácia Medicina I Medicina II Medicina III Nutrição Odontologia Saúde Coletiva)
  • Ciências Biológicas (Biodiversidade/ Ciências Biológicas I / Ciências Biológicas II / Ciências Biológicas III)
  • Ciências Exatas e da Terra (Astronomia/Física, Ciências da Computação, Geociências, Matemática/Probabilidade Estatística, Química)
  • Ciências Humanas (Antropologia/Arqueologia, Ciência Política e Relações Internacionais, Ciências da Religião e Teologia, Educação, Filosofia, Geografia, História, Psicologia, Sociologia)
  • Ciências Sociais Aplicadas (Administração Pública e de Empresas, Ciências Contábeis e Turismo/Arquitetura, Urbanismo e Design/Comunicação e Informação/Direito/Economia Planejamento Urbano e Regional/Demografia/ Serviço Social)
  • Repositório Institucional dos Servidores da UNIRIO
  • Engenharias (Engenharias I/Engenharias II/Engenharias III/Engenharias IV)
  • Linguística Letras e Artes (Artes/Linguística e Literatura)
  • Outros
  • PROGEPE torna pública a abertura das inscrições para a Seleção de instrutores internos EAD e presencial para ações de capacitação interna
  • PROGEPE divulga formulários do Perfil de Saúde dos Trabalhadores da Unirio durante a Pandemia do Covid-19 e do esquema vacinal
  • PROGEPE lança o Repositório Institucional dos Servidores da UNIRIO
  • Disponibilizado o Informativo Progepe - Julho/2021
  • Morfologia/Histologia e Embriologia
  • Licença para acompanhar cônjuge
  • Abono Permanência
  • Aposentadoria
  • Auxílio Funeral
  • Averbação de tempo de contribuição
  • Declaração para o INSS
  • FUNPRESP
  • Isenção de Imposto de Renda
  • Licença prêmio por assiduidade
  • Pensão
  • Prova de Vida
  • Ressarcimento do plano de saúde
  • Afastamento para estudo ou missão no exterior
  • PROGEPE prorroga as inscrições para a Seleção de instrutores internos EAD e presencial para ações de capacitação interna
  • DAP informa o prazo para solicitações na Folha de Pagamento do mês de Agosto
  • Comitê Gestor divulga ata da reunião sobre assuntos referentes ao PRIQ e PRIC-IE
  • DAP divulga Ofício Circular n° 04/2021 sobre Férias do exercício de 2020 pendentes de marcação
  • DAP publica Ofício Circular n° 05/2021 sobre Pagamento de Substituição de Chefia
  • Homenagens do Mês de Agosto
  • PPGCP lança edital de seleção de mestrado em Ciência Política com reserva de vaga para servidores da UNIRIO
  • Gestores da UNIRIO devem preencher o LND até o dia 31 de agosto
  • Edital nº42 12/08/2021 - Departamento de Piano e Cordas
  • Edital nº43 12/08/2021 - Departamento de Enfermagem Médico-cirúrgica
  • Perfil Profissiográfico Previdenciário - PPP
  • Funpresp convida para videoconferência, amanhã, 18 de agosto, sobre mudanças no RPPS causadas pela Reforma da Previdência
  • Disponibilizado o Informativo Progepe - Agosto/2021
  • Ciência da Computação/Banco de Dados/ Técnicas de Programação Ciência da Computação/Banco de Dados/ Técnicas de Programação
  • Edital nº47 18/08/2021 - Departamento de Microbiologia e Parasitologia
  • Edital nº48 18/08/2021 - Departamento de Métodos Quantitativos
  • PROGEPE divulga o resultado da Seleção de instrutores internos EAD e presencial para ações de capacitação interna
  • Ministério da Economia publica Portaria ME nº 10.041 que reduz prazo entre a publicação do edital e a realização de prova dos concursos
  • PROGEPE divulga Relatório Simplificado de Capacitação Unirio 2020
  • NUSAMC realiza pesquisa sobre alimentação de crianças e adolescentes durante a pandemia de COVID-19
  • SAAPT divulga relatório final sobre a Avaliação de Desempenho de 2020
  • DAP informa o prazo para solicitações na Folha de Pagamento do mês de Setembro
  • PROGEPE divulga o resultado final da Seleção de instrutores internos EAD e presencial para ações de capacitação interna
  • PROGRAMA DE INCENTIVO À CAPACITAÇÃO IDIOMA ESTRANGEIRO - PRIC-IE
  • Funpresp convida para videoconferência no dias 27 e 30 de agosto
  • PROGEPE prorroga prazo e acrescenta novas orientações para preenchimento do LND
  • PROGEPE lança os novos editais do PRIQ e PRIC-IE
  • Nota de Falecimento
  • Homenagens do Mês de Setembro
  • Cibeli Reynaud assume o cargo de Pró-Reitora de Gestão de Pessoas
  • NAPS divulga material informativo sobre o Setembro Amarelo
  • Reversão
  • Progepe divulga resultado da 3ª Edição do Perfil de Saúde dos Trabalhadores da Unirio durante a Pandemia do Covid-19
  • SPP informa sobre os critérios de pagamento de despesas de exercícios anteriores
  • Agenda da Pró-Reitora de Gestão de Pessoas
  • Homenagens do Mês de Outubro
  • SAST convida para aulas de Yoga
  • DAP informa o prazo para solicitações na Folha de Pagamento do mês de Outubro
  • História / Metodologia do Ensino da História
  • Disponibilizado o Informativo Progepe - Setembro/2021
  • Agenda da Pró-Reitora da Progepe está disponível no site
  • Ministério da Economia estabelece ponto facultativo no dia 11 de outubro
  • SAST promove campanha do Outubro Rosa
  • CGICQ reabre o período de inscrições para o PRIQ e PRIC-IE
  • DAP/Progepe alerta sobre férias do exercício de 2020 pendentes de marcação
  • Homenagem da Progepe pelo Dia do Professor
  • SFP/Progepe indica cursos on-line
  • NAPS produz material informativo sobre Saúde Mental
  • Progepe promove campanha em homenagem ao Dia do Servidor
  • Considerações importantes sobre a Avaliação de Desempenho 2018 dos servidores técnico-administrativos
  • Ministério da Economia comunica mudança do Ponto Facultativo em comemoração ao Dia do Servidor Público
  • Progepe informa sobre pagamento de auxílio transporte
  • DAP informa o prazo para solicitações na Folha de Pagamento do mês de Novembro
  • PROGEPE promove evento em homenagem ao Dia do Servidor Público
  • Edital nº 62 25/10/2021 - Departamento de Piano e Cordas
  • Disponibilizado o Informativo Progepe - Outubro/2021
  • PROGEPE comunica sobre pagamento de outubro com depósito na CEF
  • Homenagens do Mês de Novembro
  • Recondução
  • Enap oferece curso de Didática para Facilitação de Aulas Remotas
  • SFP/PROGEPE indica cursos on-line
  • Edital nº 73 10/11/2021 - Departamento de Turismo e Patrimônio (DETUR)
  • Comitê Gestor divulga ata da reunião com os resultados preliminares do Edital nº 02/2021 referentes ao PRIQ e PRIC-IE
  • NAPS oferece apoio psicológico aos trabalhadores da UNIRIO
  • PROGEPE informa sobre atendimento no dia 18 de novembro
  • Prazo de Autorização de acesso à Declaração do Imposto de Renda termina amanhã, dia 20 de novembro
  • DAP informa o prazo para solicitações na Folha de Pagamento do mês de Dezembro
  • Edital nº 76 16/11/2021 - Departamento de Composição e Regência
  • Edital nº 77 18/11/2021 - Departamento de Informática Aplicada
  • Comitê Gestor divulga ata da reunião com o resultado final do Edital nº 02/2021 referentes ao PRIQ e PRIC-IE
  • SAST/PROGEPE realiza Campanha do Novembro Azul
  • PROGEPE organiza evento on-line em homenagem aos servidores aposentados, nesta quarta-feira, dia 1
  • Disponibilizado o Informativo Progepe - Novembro/2021
  • Homenagens do Mês de Dezembro
  • Fagote, fagote complementar e música de câmara
  • Oboé, Oboé Complementar e Música de câmara
  • Trompa, trompa complementar e música de câmara
  • Nutrição Materno-Infantil/Estágio Supervisionado em Nutrição Social/Estágio Supervisionado em Processos Produtivos de Refeições
  • Remoção a pedido por motivo de Saúde
  • Edital nº 86 15/12/2021 - Departamento de Letras
  • EDITAL Nº 86, DE 15 DE DEZEMBRO DE 2021
  • Disponibilizado o Informativo Progepe - Dezembro/2021
  • SFP divulga Formulário de levantamento de Ações de Desenvolvimento 2021
  • EDITAL Nº 87, DE 23 DE DEZEMBRO DE 2021
  • Mensagem de Final de Ano
  • Homenagens do Mês de Janeiro
  • EDITAL Nº 1, DE 6 DE JANEIRO DE 2022
  • Prorrogado o prazo de preenchimento do formulário de participação em ações de desenvolvimento
  • Janeiro Branco: Conscientização sobre a Saúde Mental
  • PROGEPE publica Instrução Normativa com os procedimentos de validação dos resultados de testes positivos de COVID-19 dos servidores.
  • DAP informa o prazo para solicitações na Folha de Pagamento do mês de Fevereiro
  • SAAPT/PROGEPE divulga Avaliação de Desempenho 2021
  • Disponibilizado o Informativo Progepe - Janeiro/2022
  • Homenagens do Mês de Fevereiro
  • Avaliação de Desempenho 2021
  • Procedimentos sobre Pedido de Reconsideração da Nota Final da Avaliação de Desempenho dos Servidores Técnico-Administrativos
  • PROGEPE informa sobre pagamento dos servidores correntistas da Caixa Econômica Federal
  • Setores da PROGEPE
  • EDITAL Nº 11, DE 8 DE FEVEREIRO DE 2022
  • NAPS realiza Campanha de Educação sobre Álcool e outras drogas
  • EDITAL Nº 14, DE 17 DE FEVEREIRO E 2022
  • DAP informa o prazo para solicitações na Folha de Pagamento do mês de Março
  • Disponibilizado o Informativo Progepe - Fevereiro/2022
  • PROGEPE/SAAPT informa sobre a Avaliação de Desempenho dos Servidores Técnico-Administrativos 2021 e as Chefias Avaliadoras
  • Homenagens do Mês de Março
  • Progepe prorroga prazo para preenchimento da Avaliação de Desempenho dos Servidores Técnico-Administrativos 2021
  • SFP divulga cursos on-line
  • Homenagem pelo Dia Internacional da Mulher
  • EDITAL Nº 23, DE 8 DE MARÇO DE 2022
  • EDITAL Nº 25, DE 9 DE MARÇO DE 2022
  • EDITAL Nº 33, DE 14 DE MARÇO DE 2022
  • EDITAL Nº 35, DE 17 DE MARÇO DE 2022
  • Comitê Gestor divulga ata da reunião com os resultados referentes ao PRIQ e PRIC-IE
  • Progepe alerta sobre o fim do prazo para preenchimento da Avaliação de Desempenho dos Servidores Técnico-Administrativos 2021
  • Disponibilizado o Informativo Progepe - Março/2022
  • EDITAL Nº 37, DE 23 DE MARÇO DE 2022
  • Fiocruz e EERP-USP realizam a pesquisa Projeto Termômetro Social - COVID-19 no Brasil
  • PROGEPE promove dinâmicas e exposições sobre o mês de Luta das Mulheres
  • Relatórios Gerais
  • EDITAL Nº 38, DE 24 DE MARÇO DE 2022
  • DAP informa o prazo para solicitações na Folha de Pagamento do mês de Abril, frequência dos servidores e prazo para o PRIQ
  • Homenagens do Mês de Abril
  • EDITAL Nº 44, DE 13 DE ABRIL DE 2022
  • Disponibilizado o Informativo Progepe - Abril/2022
  • PROGEPE informa sobre expediente nesta semana
  • UNIRIO divulga Ofício sobre retorno das aulas e demais atividades presenciais no âmbito da Universidade
  • EDITAL Nº 45, DE 19 DE ABRIL DE 2022
  • PROGEPE comunica sobre atendimento nesta sexta-feira, dia 29 de abril
  • PROGEPE lança Trilha de Desenvolvimento para Gestores
  • PROGEPE divulga listagem atualizada dos servidores que participaram da Avaliação de Desempenho dos Servidores Técnico-Administrativos - ano base 2021
  • NuBMA cria Cartilha sobre o retorno ao ensino presencial e as boas práticas de biossegurança
  • DAP informa o prazo para solicitações na Folha de Pagamento do mês de Maio
  • PROGEPE divulga abertura das inscrições para o curso Gestão e Liderança
  • Homenagens do Mês de Maio
  • Homenagem pelo Dia das Mães
  • Licença por motivo de casamento (Gala)
  • PROGEPE realiza curso presencial de Gestão e Liderança
  • Inscrições abertas para Metodologias Ativas
  • SOUGOV.BR
  • Curso presencial de Ética Pública está com inscrições abertas
  • Profa. Dra. Luana Aquino é a nova Pró-Reitora de Gestão de Pessoas
  • DAP informa o prazo para solicitações na Folha de Pagamento do mês de Junho
  • Homenagens do Mês de Junho
  • Desigação e Dispensa de titular de CD, FG, FCC
  • Inteligência emocional e comunicação não-violenta para gestores da UNIRIO
  • Inscrições abertas para o curso Análise e Melhoria de Processos
  • Nota de falecimento: Servidor Dilcar Reynier de Abreu
  • Metodologias de Ensino e Didática com inscrições abertas para docentes
  • Disponibilizado o Informativo Progepe - Maio/2022
  • Comunicado sobre o Impacto do Período Eleitoral nos Concursos Públicos e Processos Seletivos Simplificados
  • Inscrições abertas para Licitação, Fiscalização e Gestão de Contratos
  • Progepe Lança Projeto Compartilhando Boas Práticas - Ideias que Deram Certo
  • Processos Organizacionais
  • PROGEPE finaliza cursos para docentes e gestores
  • DAP informa o prazo para solicitações na Folha de Pagamento do mês de Julho
  • PROECX convida para o Colóquio 100 anos da Semana de Arte Moderna: Perspectivas Críticas
  • PROGEPE divulga Ofício sobre nomeações/contratações de Professores durante o período eleitoral
  • Homenagens do mês de Julho
  • Inscrições abertas para o curso Conhecendo a PROGEPE para Gestores
  • PROGEPE/SFP abre inscrições para o curso Lei 8.112/90
  • PROGEPE informa sobre atendimento nesta sexta-feira, dia 8 de julho
  • PROGEPE/SFP divulga curso Noções de Arquivologia: Produção, Classificação e Tramitação de Documentos para a UNIRIO
  • Disponibilizado o Informativo Progepe - Junho/2022
  • PRAE comunica sobre as inscrições de técnico-administrativos para compor a Câmara de Assuntos Estudantis
  • PROGEPE informa sobre licença para tratamento de saúde nos casos de Covid-19
  • Progepe abre inscrições para o Curso de Atualização em Saúde Coletiva
  • Progepe abre inscrições para o Curso Mediação e Gestão de Conflitos para gestores
  • Progepe abre inscrições para o curso Orçamento Público
  • Estão abertas as inscrições para o Curso Conhecendo a PROGEPE: Trilha iniciação no serviço público
  • PROGEPE lança novos editais do PRIQ e PRIC-IE
  • Homenagens do Mês de Agosto
  • Progepe prorroga inscrições para o Projeto Compartilhando Boas Práticas - Ideias que Deram Certo
  • PROGEPE informa sobre atendimento nesta sexta-feira, dia 5 de agosto
  • Você servidor recebeu e-mail sobre Declaração e-Patri?
  • Comitê Gestor divulga ata da reunião com os resultados referentes ao PRIQ e PRIC-IE
  • DAP informa o prazo para solicitações na Folha de Pagamento do mês de Agosto
  • CIS/PCCTAE divulga processo eleitoral
  • PROGEPE publica Ofício sobre contratação e prorrogação de contrato durante o processo eleitoral
  • Abertura das inscrições para o curso de Avaliação externa dos órgãos reguladores
  • PRAE divulga os servidores inscritos para compor a Câmara de Assuntos Estudantis
  • PROGEPE/SFP abre inscrições para o curso Gestão de Indicadores
  • PRAE informa sobre período de votação para representante técnico-administrativo para compor a Câmara de Assuntos Estudantis
  • PROGEPE/SFP promove Ciclo de Palestras
  • Inscrições abertas para o curso Conhecendo a Unirio e seus espaços democráticos
  • Progepe informa sobre instabilidades no Sistema de Pessoal do Ministério da Economia
  • Levantamento de Necessidades de Desenvolvimento 2023 - LND
  • Gestores da UNIRIO devem preencher o LND até o dia 5 de setembro
  • Inscrições abertas para o curso Planilhas Eletrônicas
  • Licença por falecimento do cônjuge, companheiro, pais, madrasta ou padrasto, filhos, enteados, menor sob guarda ou tutela e irmãos
  • Cadastro de dependentes
  • Disponibilizado o Informativo Progepe - Agosto2022
  • PLANILHAS AVALIAÇÃO DE DESEMPENHO
  • Inscrições abertas para o curso Controle Social da Administração Pública: Ouvidoria, Serviço de Acesso à Informação e Integridade
  • Prorrogado o prazo de preenchimento do LND até o dia 13 de setembro
  • Homenagens do mês de Setembro
  • Inscrições abertas para o curso Metodologias de Avaliação
  • PROGEPE se reúne com representantes da Enfermagem do HUGG
  • PROGEPE/SFP abre inscrições para Análise e Melhoria de Processos e Indicadores
  • Atestados Médicos
  • PROGEPE/SFP divulga curso de Segurança do paciente e qualidade em serviço de saúde
  • PROGEPE/SAST divulga material informativo sobre o Setembro Amarelo
  • Comitê Gestor divulga ata da reunião sobre assuntos referentes ao PRIQ e PRIC-IE
  • PROGEPE/SFP comunica a abertura das inscrições para o curso de Processo Administrativo Disciplinar
  • UNIRIO divulga cursos pelo Dia Internacional para o Acesso Universal à Informação
  • Comitê Gestor divulga ata da reunião sobre assuntos referentes ao PRIQ e PRIC-IE
  • EDITAL Nº 131, DE 29 DE SETEMBRO DE 2022
  • Inscrições abertas para o curso de Direito Administrativo
  • Homenagens do Mês de Outubro
  • Abertas as inscrições para o curso de Gestão de Desempenho e Desenvolvimento de Pessoas
  • Curso Redação oficial e a escrita na esfera administrativa da universidade está com inscrições abertas
  • Inscrição para o Curso Gestão de Cursos de Graduação
  • Comunicação assertiva e não-violenta: inscrições abertas para servidores e terceirizados
  • Homenagem pelo Dia do Professor
  • PROGEPE informa sobre expediente nesta segunda-feira, dia 17 de outubro
  • Nota de Falecimento: ex-Reitor e Professor Sergio Luiz Magarão
  • EDITAL Nº 133, DE 18 DE OUTUBRO DE 2022
  • PROGEPE promove evento em homenagem ao Dia do Servidor Público
  • EDITAL Nº 134, DE 19 DE OUTUBRO DE 2022
  • PROGEPE informa sobre atendimento nesta quarta-feira, dia 26 de outubro
  • DAP informa o prazo para solicitações na Folha de Pagamento do mês de Novembro
  • Nota de falecimento: técnico-administrativo Luiz Carlos Pires
  • PROGEPE participa da Campanha Outubro Rosa
  • EDITAL Nº 135, DE 25 DE OUTUBRO DE 2022
  • Avaliação de Desempenho 2022
  • PROGEPE informa sobre Avaliação de Desempenho dos servidores técnico-administrativos
  • Homenagens do mês de novembro
  • PROGEPE realiza consulta para verificar o interesse de servidores Docentes e Técnicos- administrativos a participarem de cursos a distância
  • PROGEPE informa abertura das inscrições para o curso de Gestão de Riscos
  • PROGEPE realiza consulta sobre a Reformulação da Resolução Docente até 13 de novembro
  • PROGEPE/SAAPT reforça alterações nas regras para a contagem do período de estágio probatório dos servidores
  • PROGEPE informa sobre compensação e funcionamento durante o Recesso de Final de Ano
  • Consulta sobre a reformulação da Resolução Docente foi prorrogada até 20 de novembro
  • PROGEPE informa sobre atendimento na segunda-feira, dia 14 de novembro
  • Inscrições abertas para o curso Comunicação Assertiva e o Feedback
  • PROGEPE, por meio de trabalho de GT, consulta sobre normativa de adesão ao Programa de Gestão e Desempenho - PGD
  • Inscrições abertas para o curso Desenvolvendo Projetos e Parcerias, voltado especialmente para docentes da UNIRIO
  • Avaliação de Desempenho dos servidores técnico-administrativos termina no dia 25 de novembro
  • EDITAL Nº 138, DE 16 DE NOVEMBRO DE 2022
  • Comitê Gestor divulga ata da reunião sobre assuntos referentes ao PRIQ e PRIC-IE
  • PROGEPE prorroga consulta à normativa de adesão ao PGD até 30/11 e realiza devolutivas aos técnicos e gestores em 08/12
  • PROGEPE apoia a Campanha do Novembro Azul
  • PROGEPE/SAAPT prorroga a prazo para o preenchimento da Avaliação de Desempenho até 16 de dezembro
  • Homenagens do mês de Dezembro
  • Gestores da Unirio devem preencher o Levantamento de Participação em Ações de Desenvolvimento no ano de 2022 até 10 de janeiro
  • PROGEPE inaugura Galeria de Fotos dos Pró-Reitores de Gestão de Pessoas
  • PROGEPE informa sobre inconsistência no contracheque de dezembro
  • Mensagem de Fim de Ano
  • EDITAL Nº 7, DE 02 DE ABRIL DE 2008
  • EDITAL Nº 148, DE 28 DE DEZEMBRO DE 2022.
  • EDITAL Nº 149, DE 29 DE DEZEMBRO DE 2022.
  • Área/Disciplina: Música/Contrabaixo
  • Área/Disciplina: Música/Violino
  • Homenagens do Mês de Janeiro
  • EDITAL Nº 01, DE 12 DE JANEIRO DE 2023
  • EDITAL Nº 08, DE 16 DE JANEIRO DE 2023
  • DAP informa o prazo para solicitações na Folha de Pagamento do mês de Fevereiro
  • EDITAL Nº 10, DE 24 DE JANEIRO DE 2023
  • PROGEPE/SAST realiza campanha do Janeiro Branco e divulga projeto de escuta
  • Afastamento para Servir ao Tribunal Regional Eleitoral, Júri e outros serviços obrigatórios por lei.
  • Auxílio Alimentação
  • Solicitação de Declarações e Certidões
  • Comitê Gestor divulga ata da reunião sobre assuntos referentes ao PRIQ e PRIC-IE
  • PROGEPE informa sobre procedimentos para tornar mais rápida e segura as solicitações dos servidores
  • Pagamento de substituição (por substituição de titular de chefia)
  • Nota de Falecimento - esposa do ex-Pró-Reitor de Gestão de Pessoas, Carlos Guilhon
  • EDITAL Nº 12, DE 8 DE FEVEREIRO DE 2023
  • EDITAL Nº 13, DE 9 DE FEVEREIRO DE 2023
  • EDITAL Nº 11, DE 3 DE FEVEREIRO DE 2023
  • PROGEPE informa sobre atendimento
  • SOUGOV LÍDER
  • PROGEPE amplia o Programa UNIRIO DE BRAÇOS ABERTOS para os docentes
  • EDITAL Nº 17, DE 17 DE FEVEREIRO DE 2023
  • DAP informa o prazo para solicitações na Folha de Pagamento do mês de Março
  • Progepe institui Comissão regulamentadora e de fiscalização da flexibilização de carga horária dos servidores técnico-administrativos do HUGG
  • PLANILHAS AVALIAÇÃO DE DESEMPENHO
  • Planilhas atualizadas em Fevereiro/2023
  • PROGEPE divulga assinatura do contrato com a Geap Saúde
  • Comprovante de rendimentos ano-calendário 2022 está disponível na plataforma SouGov.br
  • PROGEPE/SFP divulga curso de Gestão do tempo e Finanças pessoais
  • PROGEPE torna pública a abertura de processo seletivo para concessão de afastamentos integrais para programa de Pós-Graduação Stricto Sensu e Estágio Pós-Doutoral
  • PROGEPE divulga ManifestaçãoTécnica PDP 2023
  • PROGEPE comunica apresentação da Geap Saúde
  • Abertura de inscrições para o curso Gestão e Preservação de Documentos na Unirio: do Analógico ao Digital
  • PROGEPE/SFP divulga inscrições em cursos externos
  • EDITAL Nº 35, DE 8 DE MARÇO DE 2023
  • PROGEPE/SFP divulga Curso Gestão da Inovação no serviço público e Design Thinking
  • PROGEPE informa apresentação da Geap Saúde no HUGG
  • EDITAL Nº 38, DE 14 DE MARÇO DE 2023
  • Inscrições abertas para o curso Língua de Sinais Brasileira (LIBRAS): Primeiros Passos
  • PROEXC/ PROGEPE divulga Promoção Cultural e convites para o musical "Judy: O arco-íris é aqui"
  • PROGEPE informa sobre apresentação on-line da Geap Saúde
  • EDITAL Nº 39, DE 16 DE MARÇO DE 2023
  • PROGEPE/GT SAÚDE divulga evento em homenagem ao mês das mulheres no HUGG
  • ICMBio disponibiliza curso online gratuito sobre gestão e fiscalização de contratos de serviços terceirizados
  • Auditoria no Setor Público: novo curso da Trilha de Desenvolvimento em Gestão Pública
  • PROGEPE/GT SAÚDE divulga evento LUGAR DE MULHER NA SOCIEDADE E NA UNIVERSIDADE E SUAS IMPLICAÇÕES NA SAÚDE com transmissão ao vivo pelo YouTube da PROGEPE nesta quinta-feira, dia 30
  • DAP informa o prazo para solicitações na Folha de Pagamento do mês de Abril
  • PROGEPE/SAST publica informativo sobre a importância do sono
  • Comitê Gestor divulga ata da reunião sobre assuntos referentes ao PRIQ e PRIC-IE
  • Alteração do local de realização do curso de Auditoria no Setor Público
  • PROGEPE lança os novos editais do PRIQ e PRIC-IE
  • PROGEPE comunica problemas nas linhas telefônicas
  • EDITAL Nº 48, DE 12 DE ABRIL DE 2023
  • PROGEPE publica Resolução que dispõe sobre as normas para Concurso Público de Provas e Títulos para o cargo de Professor do Magistério Superior
  • EDITAL Nº 49, DE 14 DE ABRIL DE 2023
  • EDITAL Nº 50, DE 14 DE ABRIL DE 2023
  • Comissões
  • Comissões e Grupos de Trabalho
  • PROGEPE/SFP abre inscrição para o Curso Planejamento e características de um bom líder
  • Setor de Formação Permanente (SFP) informa inclusão de novos processos no SEI
  • Setor de Formação Permanente (SFP) informa inclusão de novos processos no SEI
  • Inscrições abertas para o curso de Psicologia Organizacional
  • EDITAL Nº 52, DE 24 DE ABRIL DE 2023
  • EDITAL Nº 53, DE 25 DE ABRIL DE 2023
  • EDITAL Nº 54, DE 26 DE ABRIL DE 2023
  • Inscrições abertas para o novo curso Gestão Estratégica na UNIRIO com foco no PDI
  • DAP informa o prazo para solicitações na Folha de Pagamento do mês de Maio
  • PROGEPE/SAST publica informativo sobre Autismo
  • EDITAL Nº 55, DE 26 DE ABRIL DE 2023
  • EDITAL Nº 56, DE 28 DE ABRIL DE 2023
  • EDITAL Nº 57, DE 27 DE ABRIL DE 2023
  • Homenagens do mês de Maio
  • PROGEPE organiza homenagem em memória do servidor Dilcar Reynier de Abreu
  • Comitê Gestor divulga ata da reunião sobre assuntos referentes ao PRIQ e PRIC-IE
  • Fábrica de Cuidados realiza vacinação contra a Influenza
  • PROGEPE publica Resolução SCS nº 5.670/2023 para fins de normatização dos concursos docentes do quadro efetivo da UNIRIO
  • Comitê Gestor divulga ata da reunião com resultado final sobre assuntos referentes ao PRIQ e PRIC-IE
  • EDITAL Nº 63, DE 18 DE MAIO DE 2023
  • EDITAL Nº 64, DE 24 DE MAIO DE 2023
  • PROGEPE/SAST promove Roda de Conversa sobre Ciclo Menstrual e Saúde da Mulher na quarta-feira, dia 31
  • Asunirio realiza seminário sobre Teletrabalho e Programa de Gestão e Desempenho
  • PROGEPE e Asunirio convidam para homenagem em memória dos servidores Dilcar Reynier e Perla Peres
  • PROGEPE e Asunirio realizam homenagem em memória dos servidores Dilcar Reynier e Perla Peres
  • Homenagens do Mês de Junho
  • EDITAL Nº 73, DE 01 DE JUNHO DE 2023
  • PROGEPE/SFP divulga abertura das inscrições do curso Gestão de Riscos e Controles Internos na Unirio
  • Inscrições abertas para o curso Análise e Melhoria de Processos e Gestão de Indicadores
  • Funpresp convida os servidores para palestra on-line no dia 20
  • EDITAL Nº 83, DE 20 DE JUNHO DE 2023
  • PROGEPE publica IN sobre Avaliação em Estágio Probatório dos Servidores Técnico-Administrativos
  • Curso de Ética para Gestores e Servidores da Unirio está com inscrições abertas
  • EDITAL Nº 84, DE 21 DE JUNHO DE 2023
  • PROGEPE/SFP divulga a abertura das inscrições para o Curso de Gerenciamento de Projetos
  • Curso de Reforma Curricular Universitária e Desenvolvendo Projetos e Parcerias através da lei 13.019/2014 recebe inscrições
  • Curso de Redação Oficial e a Escrita na Esfera Administrativa da Universidade está com inscrições abertas
  • PROGEPE /SFP informa os procedimentos sobre documentação para Progressão por Capacitação Profissional
  • Homenagens do Mês de Julho
  • EDITAL Nº 92, DE 30 DE JUNHO DE 2023
  • Paola Meirelles é a nova Pró-Reitora de Gestão de Pessoas
  • EDITAL Nº 97, DE 04 DE JULHO DE 2023
  • EDITAL Nº 102, DE 07 DE JULHO DE 2023
  • PROGEPE/SFP abre inscrições para o curso Conhecendo a Unirio
  • SINTAE UFRJ 2023 recebe trabalhos dos Servidores Técnico-Administrativos
  • Habilitação Sistemas SIAPE, SIGEPE, SIASS, Extrator de Dados e DW
  • PROGEPE informa sobre atendimento dos setores de Cadastro e Pagamento nesta semana
  • PROGEPE publica Ofício sobre Cadastramento dos gestores no Portal Sipec - PDP Unirio 2024
  • EDITAL Nº 106, DE 17 DE JULHO DE 2023
  • Inscrições abertas para o curso Edição de Textos e Planilhas Eletrônicas
  • EDITAL Nº 108, DE 20 DE JULHO DE 2023
  • Novo curso com inscrições abertas: Consultas e Relatórios com Banco de Dados
  • Inscrições abertas para o curso Edição de Textos e Planilhas Eletrônicas
  • Novo curso com inscrições abertas: Consultas e Relatórios com Banco de Dados
  • Inscrições abertas para o curso Lei de Acesso à Informação (LAI) e Lei Geral de Proteção de Dados (LGPD)
  • EDITAL Nº 110, DE 26 DE JULHO DE 2023
  • EDITAL Nº 111, DE 26 DE JULHO DE 2023
  • EDITAL Nº 112, DE 26 DE JULHO DE 2023
  • PROGEPE lança os novos editais do PRIQ e PRIC-IE
  • Homenagens do Mês de Agosto
  • Inscrições abertas para o curso Inteligência Emocional, Comunicação Não-Violenta e Diversidade
  • DAP informa o prazo para solicitações na Folha de Pagamento do mês de Agosto
  • EDITAL Nº 116, DE 8 DE AGOSTO DE 2023
  • SFP divulga abertura das inscrições para o curso de Gestão Democrática
  • EDITAL Nº 124, DE 17 DE AGOSTO DE 2023
  • Curso Metodologias Ativas está com inscrições abertas
  • PROGEPE informa sobre atendimento nesta sexta-feira, dia 1 de setembro
  • Homenagens do Mês de Setembro
  • Chegada da Nova Reitoria na Progepe aponta os desafios da gestão
  • PROGEPE informa sobre atendimento nesta sexta-feira, 8 de setembro
  • DAP informa o prazo para solicitações na Folha de Pagamento do mês de Setembro
  • EDITAL Nº 144, DE 04 DE SETEMBRO DE 2023
  • PROGEPE realiza live sobre o PDP 2024 no dia 12 de setembro
  • PLANO DE DESENVOLVIMENTO DE PESSOAS 2024
  • Inscrições abertas para o curso Planejamento de Comunicação Integrada em Organizações Públicas
  • PROGEPE/SAAPT convoca para o Terceiro Encontro dos Servidores em Estágio Probatório
  • PROGEPE/SAST divulga informativo sobre Perfil Epidemiológico dos Servidores
  • PROGEPE/SAST promove campanha do Setembro Amarelo
  • PROGEPE/SFP divulga abertura das inscrições para Programa Mindfulness
  • Inscrições abertas para o curso Contratação Pública na prática segundo a Lei nº 14.133, de 1º de abril de 2021
  • Comitê Gestor divulga ata da reunião com resultado sobre assuntos referentes ao PRIQ e PRIC-IE
  • PERGUNTAS FREQUENTES SOBRE O PDP
  • PROGEPE/NCD publica Manual de Concurso Docente
  • Atestados de Saúde de servidores da UNIRIO deverão ser enviados somente via SouGov.br a partir de 2 de Outubro de 2023
  • Planilhas atualizadas em Setembro/2023
  • Nota de falecimento
  • Curso de PAD com inscrições abertas
  • PROGEPE divulga relatório final sobre a Avaliação de Desempenho 2022 dos servidores Técnico-Administrativos
  • Comitê Gestor divulga ata da reunião com resultado final sobre assuntos referentes ao PRIQ e PRIC-IE
  • A PROGEPE apoia a Campanha do Setembro Amarelo
  • Homenagens do mês de Outubro
  • EDITAL Nº 158, DE 27 DE SETEMBRO DE 2023
  • EDITAL Nº 159, DE 27 DE SETEMBRO DE 2023
  • EDITAL Nº 160, DE 29 DE SETEMBRO DE 2023
  • EDITAL Nº 164, DE 02 DE OUTUBRO DE 2023
  • PROGEPE realiza live sobre Manual de Concurso Docente e Resolução nº 5.760/2023 no dia 17 de outubro
  • Homenagem pelo Dia do Professor
  • PROGEPE disponibiliza live sobre apresentação da Resolução nº 5.760/2023 - Concurso docente com reserva de vaga
  • PROGEPE divulga informe sobre a Campanha do Outubro Rosa
  • EDITAL Nº 174, DE 18 DE OUTUBRO DE 2023
  • PROGEPE/SAST publica informe sobre Dia Mundial da Saúde Mental
  • PROGEPE informa sobre atendimento nesta terça-feira, dia 24
  • PROGEPE convida para o evento em homenagem ao Dia do Servidor
  • PROGEPE informa sobre atendimento hoje, dia 26 de outubro
  • Assistência à Saúde Suplementar
  • DAP informa o prazo para solicitações na Folha de Pagamento do mês de Novembro
  • EDITAL Nº 183, DE 26 DE OUTUBRO DE 2023
  • PROGEPE realiza evento em homenagem ao Dia do Servidor
  • Progepe realiza reunião com gestores sobre a Avaliação de Desempenho dos Técnico-Administrativos 2023
  • Avaliação de Desempenho 2023
  • Avaliação de desempenho dos servidores Técnico-Administrativos da UNIRIO começa no dia 06 de novembro
  • Homenagens do mês de novembro
  • Reunião com gestores sobre a Avaliação de Desempenho dos Técnico-Administrativos 2023 será no dia 14 de novembro
  • EDITAL Nº 187, DE 08 DE NOVEMBRO DE 2023
  • EDITAL Nº 188, DE 08 DE NOVEMBRO DE 2023
  • PROGEPE/SAAPT divulga live sobre Avaliação de Desempenho como Ferramenta de Gestão
  • EDITAL Nº 189, DE 13 DE NOVEMBRO DE 2023
  • EDITAL Nº 193, DE 17 DE NOVEMBRO DE 2023
  • EDITAL Nº 199, DE 21 DE NOVEMBRO DE 2023
  • EDITAL Nº 200, DE 22 DE NOVEMBRO DE 2023
  • Alteração de Regime de Trabalho Docente
  • Progressão Funcional Docente
  • Progepe informa sobre a inclusão de novos tipos de processos docentes no SEI
  • DAP informa o prazo para solicitações na Folha de Pagamento do mês de Dezembro
  • Gestores devem informar cursos realizados pela equipe no Levantamento de Necessidades de Desenvolvimento de todos os servidores (técnicos e docentes) da UNIRIO no ano de 2023
  • Homenagens do Mês de Dezembro
  • PROGEPE publica IN sobre normas e procedimentos para a Avaliação em Estágio Probatório dos servidores Técnico-Administrativos da Unirio
  • PROGEPE/SAAPT prorroga prazo para o preenchimento da Avaliação de Desempenho 2023 dos servidores técnico-administrativos até 22/12
  • PROGEPE informa sobre atendimento nesta sexta-feira, dia 15 de dezembro
  • MGI publica portaria com orientações sobre o recesso para comemoração das festas de final de ano
  • Mensagem de Fim de Ano
  • PROGEPE/SAST publica informativo sobre acessibilidade
  • PROGEPE informa sobre atendimento nos dias 26 e 27 de dezembro
  • PROGEPE/SFP torna pública a abertura das inscrições para a SELEÇÃO DE INSTRUTORES INTERNOS PRESENCIAL PARA AÇÕES DE CAPACITAÇÃO INTERNA
  • EDITAL Nº 211, DE 27 DE DEZEMBRO DE 2023
  • EDITAL Nº 003, DE 04 DE JANEIRO DE 2024
  • Inscrição para Curso e Evento de Capacitação - Técnico-Administrativo
  • EDITAL Nº 025, DE 12 DE JANEIRO DE 2024
  • PRAZO PRORROGADO! Levantamento de Participação em Ações de Desenvolvimento no ano de 2023
  • PRAZO PRORROGADO! Levantamento de Participação em Ações de Desenvolvimento no ano de 2023
  • EDITAL Nº 33, DE 19 DE JANEIRO DE 2024
  • PROGEPE lança o primeiro edital de Concurso Unificado para Professor do Magistério Superior com reserva de vagas PPP e PCD
  • DAP informa o prazo para solicitações na Folha de Pagamento do mês de Fevereiro
  • PROGEPE/SAST publica informativo sobre a Campanha do Janeiro Branco
  • Documentos funcionais devem ser enviados em formato digital a partir de 01 de fevereiro
  • Auxílio Pré-Escolar
  • Prorrogação da Licença Gestante
  • EDITAL Nº 034, DE 22 DE JANEIRO DE 2024
  • EDITAL Nº 37, DE 25 DE JANEIRO DE 2024
  • EDITAL Nº 38, DE 25 DE JANEIRO DE 2024
  • EDITAL Nº 40, DE 25 DE JANEIRO DE 2024
  • EDITAL Nº 42, DE 25 DE JANEIRO DE 2024
  • EDITAL Nº 41, DE 25 DE JANEIRO DE 2024
  • EDITAL Nº 47, DE 25 DE JANEIRO DE 2024
  • EDITAL Nº 39, DE 25 DE JANEIRO DE 2024
  • EDITAL Nº 43, DE 25 DE JANEIRO DE 2024
  • EDITAL Nº 44, DE 25 DE JANEIRO DE 2024
  • EDITAL Nº 45, DE 25 DE JANEIRO DE 2024
  • EDITAL Nº 46, DE 25 DE JANEIRO DE 2024
  • EDITAL Nº 48, DE 25 DE JANEIRO DE 2024
  • EDITAL Nº 50, DE 26 DE JANEIRO DE 2024
  • EDITAL Nº 53, DE 30 DE JANEIRO DE 2024
  • EDITAL Nº 54, DE 30 DE JANEIRO DE 2024
  • EDITAL Nº 55, DE 30 DE JANEIRO DE 2024
  • EDITAL Nº 56, DE 30 DE JANEIRO DE 2024
  • PROGEPE informa sobre atendimento durante o período de Carnaval
  • Novo cronograma processo seletivo multiplicadores 2024
  • EDITAL Nº 51, DE 26 DE JANEIRO DE 2024
  • EDITAL Nº 52, DE 26 DE JANEIRO DE 2024
  • EDITAL Nº 59, DE 26 DE JANEIRO DE 2024
  • EDITAL Nº 57, DE 30 DE JANEIRO DE 2024
  • EDITAL Nº 58, DE 30 DE JANEIRO DE 2024
  • EDITAL Nº 60, DE 30 DE JANEIRO DE 2024
  • EDITAL Nº 61, DE 30 DE JANEIRO DE 2024
  • EDITAL Nº 62, DE 30 DE JANEIRO DE 2024
  • EDITAL Nº 63, DE 31 DE JANEIRO DE 2024
  • EDITAL Nº 73, DE 7 DE FEVEREIRO DE 2024
  • PDP 2024 - Revisões
  • PROGEPE informa período de revisões das necessidades PDP 2024
  • EDITAL Nº 69, DE 7 DE FEVEREIRO DE 2024
  • EDITAL Nº 78, DE 8 DE FEVEREIRO DE 2024
  • PROGEPE/SAST publica informativo sobre a Campanha de Combate às Drogas e ao Alcoolismo
  • PROGEPE/SAAPT divulga Manual de Estágio Probatório dos Servidores Técnico-Administrativos da UNIRIO
  • IN SRT/MGI Nº 8/2024 prorroga prazo de comprovação de despesas com a mensalidade de plano de saúde até 30 de abril
  • PROGEPE realiza o I Encontro Bimestral DDP
  • Homenagens do Mês de Março
  • PROGEPE torna pública a abertura de Processo Seletivo para Concessão de Afastamentos Integrais para Programa de Pós-Graduação Stricto Sensu e Estágio Pós-Doutoral aos Servidores Docentes e Técnico-Administrativos
  • DAP informa o prazo para solicitações na Folha de Pagamento do mês de Março
  • EDITAL Nº 68, DE 31 DE JANEIRO DE 2024
  • Divulgado o resultado da Seleção de Instrutores para Ações de Capacitações Internas
  • PROGEPE informa sobre atendimento
  • PROGEPE comunica sobre atendimento nesta quarta-feira, dia 13
  • PROGEPE divulga resultado final do Processo Seletivo de Instrutores Internos do Banco de Multiplicadores do Saber
  • Alteração no cronograma do Processo Seletivo para a concessão de Afastamento para participação em Programa de Pós-Graduação Stricto Sensu no País ou Exterior
  • PROGEPE informa sobre atendimento nesta quinta, dia 21
  • Comprovante de Rendimentos já está disponível no SouGov.br
  • EDITAL Nº 120, DE 26 DE MARÇO DE 2024
  • Validação Cadastral Obrigatória: Servidores ativos, aposentados e pensionistas devem realizar até o dia 30 de abril
  • DAP informa o prazo para solicitações na Folha de Pagamento do mês de Abril
  • PROGEPE informa sobre inconsistência na Declaração do Imposto de Renda 2024
  • EDITAL Nº 136, DE 03 DE ABRIL DE 2024
  • UNIRIO se prepara para implementar o Programa de Gestão e Desempenho
  • EDITAL Nº 135, DE 03 DE ABRIL DE 2024
  • EDITAL Nº 143, DE 16 DE ABRIL DE 2024
  • DAP informa o prazo para solicitações na Folha de Pagamento do mês de Maio
  • PROGEPE informa sobre atendimento amanhã, dia 30
  • Homenagens do mês de Maio
  • PROGEPE informa sobre atendimento nesta quarta, dia 15
  • Pagamento de Despesas de Exercícios Anteriores
  • EDITAL Nº 152, DE 16 DE MAIO DE 2024
  • EDITAL Nº 161, DE 22 DE MAIO DE 2024
  • DAP informa o prazo para solicitações na Folha de Pagamento do mês de Junho
  • EDITAL Nº 162, DE 6 DE JUNHO DE 2024
  • EDITAL Nº 169, DE 20 DE JUNHO DE 2024
  • DAP informa o prazo para solicitações na Folha de Pagamento do mês de Julho
  • PROGEPE consulta sobre a Resolução que dispõe sobre a Regulamentação da adoção do PGD na UNIRIO até 14 de julho
  • Prorrogado o prazo de consulta sobre a Resolução que dispõe sobre a Regulamentação da adoção do PGD na UNIRIO até 19 de julho
  • EDITAL Nº 180, DE 5 DE JULHO DE 2024
  • EDITAL Nº 181, DE 9 DE JULHO DE 2024
  • DAP informa o prazo para solicitações na Folha de Pagamento do mês de Agosto
  • EDITAL Nº 203, DE 01 DE AGOSTO DE 2024
  • PROGEPE informa sobre atendimento nesta quinta, dia 15
  • EDITAL Nº 217, DE 19 DE AGOSTO DE 2024
  • EDITAL Nº 219, DE 21 DE AGOSTO DE 2024
  • Comissão de Análise de Vínculos Empregatícios
  • PROGEPE consulta sobre a Política de Atenção à Saúde e Segurança do Trabalhador e da Trabalhadora da UNIRIO
  • PLANILHAS AVALIAÇÃO DE DESEMPENHO
  • Planilhas atualizadas em Setembro/2024
  • EDITAL Nº 229, DE 2 DE SETEMBRO DE 2024
  • DAP informa o prazo para solicitações na Folha de Pagamento do mês de Setembro
  • PROGEPE convida novos servidores para evento de ambientação UNIRIO DE BRAÇOS ABERTOS
  • EDITAL Nº 232, DE 3 DE SETEMBRO DE 2024
  • PROGEPE/SAST divulga informativo sobre o Setembro Amarelo
  • PROGEPE realiza evento de ambientação "UNIRIO DE BRAÇOS ABERTOS"
  • Licença por acidente em serviço ou doença relacionada ao trabalho - servidores Lei 8.112/90
  • Gestores da UNIRIO devem preencher o LND até o dia 25 de setembro
  • SAST realiza Escuta Psicológica Qualificada para trabalhadores da UNIRIO
  • PROGEPE informa sobre atendimento hoje, 23 de setembro
  • EDITAL Nº 251, DE 18 DE SETEMBRO DE 2024
  • PROGEPE informa sobre a inclusão no SEI dos processos de Designação e Dispensa (titular e substituto) nas funções de confiança da Unirio
  • PROGEPE divulga minuta da Instrução Normativa que dispõe sobre a regulamentação da adoção do Programa de Gestão e Desempenho (PGD) na UNIRIO
  • DAP informa o prazo para solicitações na Folha de Pagamento do mês de Outubro
  • PROGEPE divulga audiência pública do PGD, nesta terça, dia 1 de outubro
  • PROGEPE/SAST publica informativo sobre o Dia Mundial do Coração
  • UNIRIO realiza audiência pública sobre o PGD
  • Homenagem aos Professores
  • PROGEPE informa sobre expediente na segunda-feira, dia 21 de outubro
  • PROGEPE/SAAPT divulga Relatório dos Encontros Anuais de servidores/as em Estágio Probatório Ano 2022 e 2023
  • PROGEPE realiza eventos em homenagem ao Dia do Servidor
  • PROGEPE publica IN sobre normas e procedimentos para a Avaliação de Desempenho anual dos servidores técnico-administrativos da UNIRIO
  • AVISO DE CONTRATAÇÃO DIRETA
  • UNIRIO torna público Aviso de Contratação Direta para Concurso Técnico-Administrativo
  • PROGEPE/SAST divulga informativo sobre o Outubro Rosa
  • Avaliação de Desempenho 2024
  • Procedimentos sobre Pedido de Reconsideração da Nota Final da Avaliação de Desempenho dos/as Servidores/as Técnico-Administrativos/as e recurso à Comissão Permanente de Avaliação de Desempenho (CPAD)
  • Avaliação de desempenho dos servidores técnico-administrativos da UNIRIO de 2024 começa na próxima terça-feira, dia 29
  • DAP informa o prazo para solicitações na Folha de Pagamento do mês de Novembro
  • Homenagens do mês de novembro
  • PROGEPE organiza evento em homenagem ao Dia do Servidor no Auditório Vera Janacopulos
  • PROGEPE Itinerante realizou atendimentos no Campus da Reitoria
  • Encontro PROGEPE Itinerante no HUGG é reagendado para o dia 21 de novembro
  • Servidores com deficiência promovem ciclo de palestras sobre acessibilidade e inclusão na UNIRIO
  • PROGEPE Itinerante realiza atendimento aos servidores do HUGG
  • SAST/PROGEPE divulga informativo sobre a Campanha do Novembro Azul
  • PROGEPE informa sobre atendimento nesta quinta-feira, dia 28 de novembro
  • PROGEPE divulga Relatório Geral sobre a Avaliação de Desempenho 2023 dos servidores Técnico-Administrativos
  • PROGEPE informa sobre atendimento nesta sexta-feira, dia 29 de novembro
  • DAP informa o prazo para solicitações na Folha de Pagamento do mês de Dezembro
  • PROGEPE prorroga prazo para preenchimento da Avaliação de Desempenho 2024 dos servidores Técnico-Administrativos da UNIRIO
  • Homenagens do mês de Dezembro
  • PROGEPE informa sobre atendimento na sexta-feira, dia 13 de dezembro
  • SAST realiza projeto "Voltar a jogar"
  • PROGEPE informa sobre atendimento no dias 23 e 30 de dezembro
  • Reitor realiza visita na PROGEPE
  • Mensagem de Fim de Ano
  • DAP informa o prazo para solicitações na Folha de Pagamento do mês de Fevereiro
  • SAAPT informa sobre administração de todos os processos de Estágio Probatório no SEI
  • Progressão por Capacitação Profissional
  • Aceleração da Progressão por Capacitação Profissional
  • PROGEPE informa sobre Medida Provisória nº 1.286/2024
  • DIVGP convoca servidores do HUGG para regularização e acertos dos dados dos dependentes até 14 de fevereiro
  • EDITAL Nº 49, DE 14 DE FEVEREIRO DE 2025
  • PROGEPE informa sobre pagamento referente ao mês de fevereiro
  • EDITAL Nº 51, DE 14 DE FEVEREIRO DE 2025
  • FORÇA DE TRABALHO UNIRIO
  • Assistência à Saúde Suplementar
  • Auxílio Transporte
  • Pensão por morte do servidor
  • Auxílio Funeral
  • Aposentadoria
  • Averbação de tempo de contribuição
  • Averbação de tempo de contribuição
  • Funpresp
  • DAP informa o prazo para solicitações na Folha de Pagamento do mês de Março
  • PROGEPE informa sobre atendimentos nos dias 28/02, 06/03 e 07/03
  • PROGEPE informa sobre transmissão de pagamento de servidores correntistas do Banco Itaú
  • EDITAL Nº 60, DE 27 DE FEVEREIRO DE 2025
  • PROGEPE alerta sobre pagamento de servidores correntistas do Banco Itaú
  • PROGEPE recomenda curso Fundamentos do Programa de Gestão e Desempenho (PGD) para gestores e servidores oferecido pela Enap
  • SAST/PROGEPE convida os trabalhadores da UNIRIO para participarem do projeto "Voltar a Jogar"
  • PROGEPE convida novos servidores docentes para evento de ambientação UNIRIO DE BRAÇOS ABERTOS
  • PROGEPE informa sobre atualização dos documentos para análise e declaração de acumulação de cargos
  • UNIRIO/PROGEPE torna pública a abertura de Processo Seletivo para Concessão de Afastamentos Integrais para Programa de Pós-Graduação Stricto Sensu e Estágio Pós-Doutoral aos servidores docentes e técnico-administrativos
  • PROGEPE/SAST divulga informativo sobre a Campanha de Vacinação contra a Gripe
  • Homenagens do mês de abril
  • SAST/PROGEPE realiza atividade do projeto "Voltar a Jogar" com os trabalhadores da UNIRIO
  • PROGEPE recepciona novos servidores docentes durante evento de ambientação UNIRIO DE BRAÇOS ABERTOS
  • EDITAL Nº 77, DE 3 DE ABRIL DE 2025
  • PROGEPE informa sobre lançamentos na folha de pagamento de abril/2025
  • PROGEPE informa sobre atendimentos nesta quarta-feira, dia 09 de abril
  • PROGEPE complementa informações sobre os lançamentos na folha de pagamento de abril/2025
  • PROGEPE informa sobre atendimentos hoje, dia 10 de abril
  • EDITAL Nº 78, DE 4 DE ABRIL DE 2025
  • ESTÁGIO PROBATÓRIO (PARA TÉCNICO-ADMINISTRATIVOS/AS ADMITIDOS/AS A PARTIR DE 06/02/2025)
  • PROGEPE comunica sobre processo seletivo simplificado de professores substitutos para docentes ocupando cargo de Decano
  • SAST/PROGEPE convida os trabalhadores da UNIRIO para participarem do projeto "Voltar a Jogar"
  • EDITAL Nº 80, DE 17 DE ABRIL DE 2025
  • EDITAL Nº 83, DE 28 DE ABRIL DE 2025
  • Quadros de Cargos e Carreiras (TAE e docentes)
  • EDITAL Nº 87, DE 7 DE MAIO DE 2025
  • UNIRIO implantará aceleração da progressão por capacitação dos Técnicos Administrativos em Educação (TAEs)
  • PROGEPE cadastra a aceleração por capacitação da progressão funcional dos Técnicos Administrativos em Educação da UNIRIO na folha de maio/2025
  • EDITAL Nº 89, DE 16 DE MAIO DE 2025
  • EDITAL Nº 90, DE 16 DE MAIO DE 2025
  • EDITAL Nº 93, DE 20 DE MAIO DE 2025
  • SAST/PROGEPE convida os trabalhadores da UNIRIO para participarem do projeto "Voltar a Jogar"
  • Projeto "Voltar a jogar" recebe trabalhadores da UNIRIO em mais uma edição
  • Homenagens do Mês de Junho
  • PRAE e SAST convidam para a primeira roda de conversa sobre violência no ambiente universitário
  • EDITAL Nº 98, DE 02 DE JUNHO DE 2025
  • Sistema SIPEC – PDP 2025 está aberto para revisão
  • EDITAL Nº 100, DE 03 DE JUNHO DE 2025
  • EDITAL Nº 99, DE 02 DE JUNHO DE 2025
  • SAST/PROGEPE divulga Serviço de Escuta Psicológica Qualificada
  • PROGEPE publica IN sobre os procedimentos de dispensa do serviço para a realização de exames preventivos de câncer das pessoas ocupantes de cargos públicos e trabalhadores da UNIRIO
  • Portal Sipec está aberto para elaboração do Plano de Desenvolvimento de Pessoas 2026
  • SAST/PROGEPE convida os trabalhadores da UNIRIO para participarem do projeto "Voltar a Jogar"
  • EDITAL Nº 101, DE 16 DE JUNHO DE 2025
  • EDITAL
  • Licença para tratamento de saúde e Licença por motivo de doença em pessoa da família
  • Núcleo de Carreira Docente - NCD
  • Núcleo de Ações Judiciais - NAJ
  • EDITAL Nº 108, DE 4 DE JULHO DE 2025
  • PROGEPE divulga Relatório Geral sobre a Avaliação de Desempenho 2024 dos/as servidores/as Técnico-Administrativos/as
  • EDITAL Nº 110, DE 15 DE JULHO DE 2025.
  • EDITAL Nº 111, DE 15 DE JULHO DE 2025.
  • EDITAL Nº 112, DE 15 DE JULHO DE 2025.
  • EDITAL Nº 113, DE 15 DE JULHO DE 2025.
  • EDITAL Nº 114, DE 15 DE JULHO DE 2025.
  • EDITAL Nº 116, DE 15 DE JULHO DE 2025.
  • EDITAL Nº 115, DE 15 DE JULHO DE 2025.
  • Planilhas 2024
  • PLANILHAS AVALIAÇÃO DE DESEMPENHO
  • PROGEPE divulga o retorno das formações internas promovidas pelo SFP com a abertura das inscrições para o curso Gestão e Liderança
  • Planos de Saúde
  • EDITAL Nº 136, DE 11 DE AGOSTO DE 2025
  • EDITAL Nº 137, DE 14 DE AGOSTO DE 2025
  • SAST/PROGEPE convida os trabalhadores da UNIRIO para participarem do projeto "Voltar a Jogar" na Urca
  • SAAPT/PROGEPE convida gestores para reunião sobre Avaliação de Desempenho como Ferramenta de Gestão
  • PROGEPE divulga comunicado sobre Auxílio Transporte
  • SFP/PROGEPE comunica abertura das inscrições para o curso LGPD
  • Comitê Gestor divulga ata da reunião sobre assuntos correspondentes ao PRIQ e PRIC-IE
  • EDITAL Nº 140, DE 19 DE AGOSTO DE 2025
  • PROGEPE lança os novos editais do PRIQ e PRIC-IE
  • Curso Mediação e Gestão de Conflitos para Gestores
  • PROGEPE suspende atendimento presencial
  • Curso Ética para Servidores da Unirio está com inscrições abertas
  • PROGEPE/SAST solicita escolha do tema da próxima roda de conversa sobre violência na Universidade
  • PROGEPE/SFP promove curso Assédio Laboral (Moral) no serviço público: Por que persiste tanto?
  • EDITAL Nº 154, DE 05 DE SETEMBRO DE 2025
  • Decisão sobre interstício de 24 meses para nova contratação de professor substituto
  • PROGEPE divulga a aplicação do questionário sobre o estudo avaliativo "Qualidade da Informação do Site da Progepe/Unirio"
  • SAST/PROGEPE convida os trabalhadores da UNIRIO para participarem do projeto "Voltar a Jogar"
  • Prazo para elaboração do Plano de Desenvolvimento de Pessoas (PDP) 2026 foi prorrogado até 25 de setembro
  • Abertas as inscrições para o curso Assédio Laboral (Moral) no serviço público: Por que persiste tanto? Para Gestores
  • EDITAL Nº 171, DE 23 DE SETEMBRO DE 2025
  • Curso Letramento em Políticas Públicas Antirracistas no Setor Público com inscrições abertas
  • PROGEPE/SAST divulga material informativo sobre a Campanha do Setembro Amarelo
  • PROGEPE/SFP divulga curso Comunicação Institucional
  • EDITAL Nº 180, DE 29 DE SETEMBRO DE 2025
  • EDITAL Nº 179, DE 29 DE SETEMBRO DE 2025
  • EDITAL Nº 188, DE 03 DE OUTUBRO DE 2025
  • Curso Diversidade e Inclusão nas Políticas Públicas: Construindo Espaços Plurais no Setor Público com vagas abertas para inscrição
  • PRAE e SAST promovem roda de conversa sobre violência psicológica
  • Comitê Gestor divulga ata da reunião sobre fase preliminar do Edital do PRICQ n° 01/2025 e do Edital PRIC-IE n° 01/2025
  • UNIRIO realiza concurso para cargos técnico-administrativos em educação
  • Homenagem da PROGEPE ao Dia do Professor
  • Portal Unirio
  • Guia Telefônico
  • Contatos
Você está aqui: Página Inicial / imagens / organograma_progepe.jpg
Info

por paulo.roberto — última modificação 04/03/2015 11h11

Imagem no tamanho completo: 59 KB | Visualizar imagem Visão Baixar imagem Download

marca Progepe

 

E-book "Nossa Gente"

A Progepe

Sobre

Agenda da Pró-Reitora

Setores

Processos Organizacionais

Contatos

Guia do servidor

Assuntos e Formulários

Quadros e Tabelas (Remuneração Vencimentos e Gratificação)

Quadros de Cargos e Carreiras  (TAE e Docentes)

Desenvolvimento de Pessoas

Plano de Desenvolvimento de Pessoas - PDP

Cursos Internos

Cursos Externos (Escolas de Governo)

Multiplicadores do Saber

PRIQ e PRIC-IE

Investimento

 

Avaliação de Desempenho

Ciclo 2024 (Servidores TAE)

Estágio Probatório (Servidores TAE)

Avaliação de Desempenho

Atenção à Saúde

Apoio e Suporte Psicológico - SAST

Unidade SIASS

Programas e Projetos

COVID-19

SIGAC

Acesso ao SIGAC

Manual SIGEPE

Acesso a sistemas

Acompanhe seu processo

Boletim de Gestão de Pessoas

Acesso ao Webmail UNIRIO

SOUGOV.BR

SOUGOV LÍDER

 

  • Serviços
  • Contatos
  • Guia Telefônico
  • Portal Unirio
  • Navegação
  • Acessibilidade
  • Mapa do Site

Desenvolvido com o CMS de código aberto Plone