Página Inicial
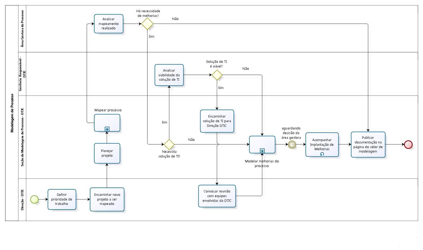
Fluxo da Seção de Modelagem de Processos