Página Inicial
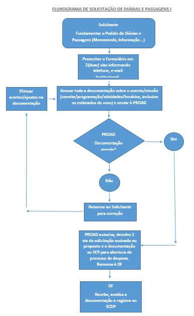
FLUXOGRAMA DE SOLICITAÇÃO DE DIÁRIAS E PASSAGENS.JPG