Página Inicial
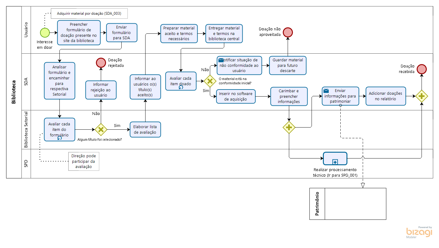
SDA_003 Receber doacao de material