• Ir para o conteúdo 0
  • Portal do Governo Brasileiro
  • Atualize sua Barra de Governo

Ferramentas Pessoais

  • Acessar
  • Ir para o conteúdo 1
  • Ir para o menu 2
  • Ir para a Busca 3
  • Ir para o rodapé 4
  • acessibilidade |
  • alto contraste |
  • Mapa do Site
DF - unirio Diretoria Financeira
Busca Avançada…
  • Página Inicial
  • Diárias e Passagens
  • Suprimento de Fundos
  • Arquivos
  • Imagens
  • Fluxograma
  • Orientações
  • Legislação
  • Formulário de diárias
  • Cartilha CGU Perguntas & Respostas Diarias e Passagens.pdf
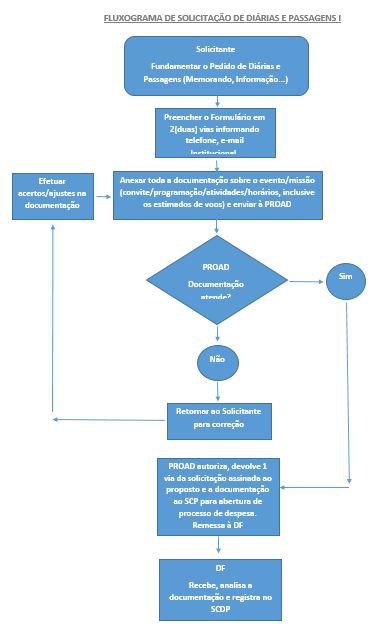
  • FLUXOGRAMA DE SOLICITAÇÃO DE DIÁRIAS E PASSAGENS.JPG
  • Gerência de Controle Contábil e Financeiro - GCCF
  • Organograma 2019.png
  • Transparência - Consultas
  • Legislação Suprimento de Fundos
  • Formulários Suprimento de Fundos
  • Gerência de Controle Orçamentário - GCO
  • CRC.jpeg
  • "Relatório de Viagem"
  • Prestação de Contas
  • Ordem Cronológica de Pagamentos - 2023
  • Divisão de Execução Contábil e Financeira - DECF
  • Organograma 2019.png
  • Ordem Cronológica de Pagamentos - Exercícios Anteriores
  • Ordem Cronológica de Pagamentos 2019
  • Ordem Cronológica de pagamentos 2020
  • Ordem Cronológica de pagamentos 2021
  • Ordem Cronológica de Pagamentos - 2022
  • Manuais e Orientações Suprimento de Fundos
  • Portal Unirio
  • Guia Telefônico
  • Contatos
Você está aqui: Página Inicial / Fluxograma
Info

Fluxograma

FLUXOGRAMA DE SOLICITAÇÃO DE DIÁRIAS E PASSAGENS.JPG

Menu

Página Inicial

Gerência de Controle Contábil e Financeiro - GCCF (Contabilidade)

    Divisão de Execução Contábil e Financeira - DECF (Pagamento)

Gerência de Controle Orçamentário - GCO (Empenho)

   Serviços: 

   Diárias e Passagens

          Manuais e Orientações

          Legislação

          Formulários

          Prestação de Contas

   Suprimento de Fundos

         Manuais e Orientações

         Legislação

         Formulários

   Emissão de GRU

         Orientações para o preenchimento

   Transparência Consultas

   Ordem Cronológica de Pagamentos

  • Serviços
  • Contatos
  • Guia Telefônico
  • Portal Unirio
  • Navegação
  • Acessibilidade
  • Mapa do Site

Desenvolvido com o CMS de código aberto Plone