Página Inicial
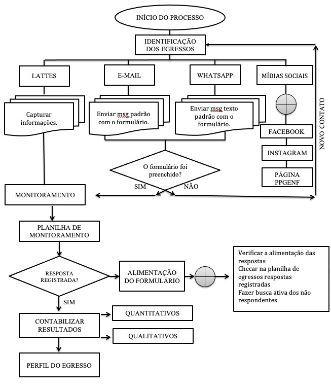
Fluxograma